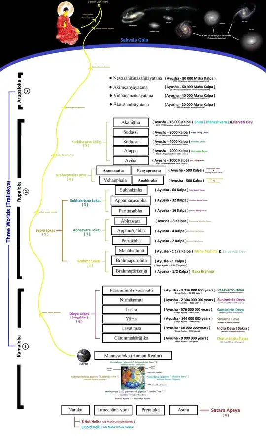
I happen to come across the description of Cakkavala as per Buddhist Cosmology from the palikanon website in the link here. After going through the information in that link, I have below questions and thought of posting it here to get an answer from the experts here.
- Where is Mount Sineru located, and can we see it with our eyes?
- Does a Cakkavala constitute a galaxy or does it imply our observable universe or something else?
- Are there finite or infinite number of Cakkavala's?
- This link here mentions that the Buddha is only born in this Cakkavala, my question is why not in other Cakkavala's?
- Is the physical universe a part of Cakkavala or is it vice versa?
I get that these sort of questions are amongst the imponderables, but curious to know. Waiting to hear from the experts.
