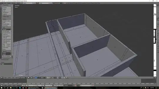
I want to make a house model but I am not sure which method to make walls for rooms would be better.
Dragging around already existing edges that have no other purpose, but which are still necessary in the mesh to create a proper edge loop, resulting in a messy mesh but with fewer triangles and vertices.

Or cutting up the mesh which would result in higher count of vertices and triangles but edge loops would look nice and tidy
