I'm working on a model that has assigned materials (very simple ones, they are the default material with a color). The problem comes when i try to render it. I don't know why but most of the parts become invisible. The problem happens with cycles render and with blender render. Here is a list of things i've tried:
- I've checked the little camera on the Outliner view.
- I've tried to recalculate and flip normals.
- Clear all restricted render
- Save as a new file (i heard i had to append to a new file but im new in blender and don't know how)
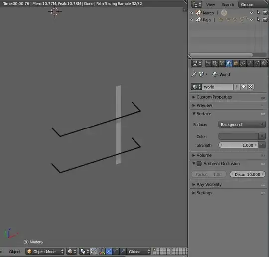
This is the object on the object mode, you can see that the objects are visible (all the parts of the group are visible too)

Here you can see the rendered image

I don't see any difference between the objects that are seen and those that aren't but as I said, i have not much experience with Blender and i don't know where i have to look at. Most of the object has been by extruding planes or circles.
Edit: I've Joined every object of the window's grid and now that part it's visible. Despite of this, the frame is invisible yet.

Thank you

