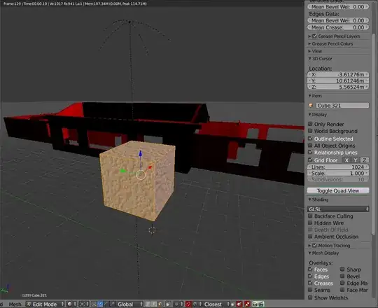
I cant see my textures in texture or material mode. Everything is white in the view port. Just recently did this start to happen. I dont even have a hemi light in the scene or any lights for that matter. I tried adding one with no luck. When Im in the rendered view port Everything shows up red. When I go into edit mode On an object I can FINALLY see its texture. Am I doing something obviously wrong?
UPDATE: All of a sudden, Textured mode works normally with a single hemi as a light source, but material mode is still All white.

