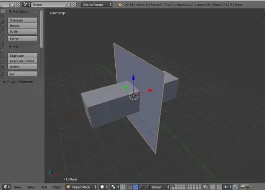
I have a cubic object and a bigger plane that 'cuts' it. My objective is to create a face on the cube where the plane is cutting it without removing anything from the cube mesh, so I can't use the boolean operators. Until now, I used the Knife tool, but its accuracy leaves a lot to be desired.
I tried to use both 'Mesh > Faces > Intersect' options from the bottom dropdown menu, but neither is satisfying, Intersect Knife plainly not working and Intersect Boolean removing my entire cube.
Is there a simple solution on Blender 2.77a that involves no Python scripts and no extensions whatsoever?
Thanks in advance.
