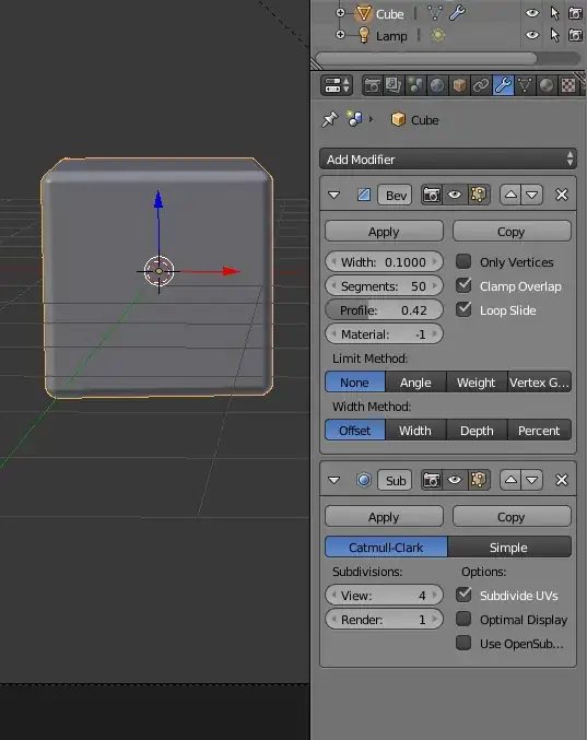
A quick way to add rounded corners is to use the Bevel modifier to your cube or starting mesh:

Use the Width, Segments and Profile settings to control the shape of the curved corner or edges. Profile controls shape of the bevel, from concave to convex, but has no effect if your "Segments" settings is less than 2.
You can add a subsurf modifier, as well, to add additional smoothness:

Both of these modifiers can be applied to your mesh by clicking the "Apply" button... this makes the changes a permanent part of your geometry. Or you can continue to use and render the items within Blnder with the modifiers in place and unapplied.
These are very basic ways to do bevels and rounded corners. Blender has a number of tools to give you control of specific aspects of the Bevel and to limit it to specific parts of the mesh. See here for examples:
Bevel specific edges