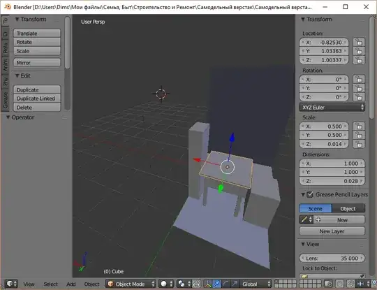
Here is the blender window I have:
As you see, it doesn't have the menu that is usually displayed at the top of the screen.
How can I get the menu back?
Here is the blender window I have:
As you see, it doesn't have the menu that is usually displayed at the top of the screen.
How can I get the menu back?
You probably Maximized the active window.
To go back, try hovering your cursor over the Main 3D view, and type in the following key combination:
Shift + Spacebar
You have maximized your 3d viewport by hitting ctrl-spacebar. Others correctly answered above, but the shortcut keys have changed in 2.8
I had the same issue and to solve it it was Ctrl + Alt + Space
Even if the window is maximized the fact that you can see the trainagle in the corner, means that you can add the menu. icYou has the correct answer but made this and maybe it helps...
Not exactly sure what menu you are looking for but just change the dropdown for one of your screens to this icon.
You may have to move screens around to get them back to the place you want.
Click the box of any of the green circles and choos the "i" icon.