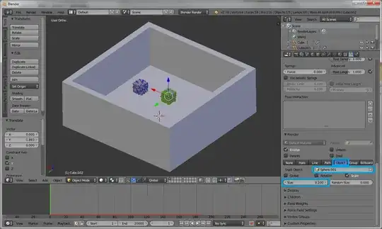
I'm trying to create a logo where balls of slime are thrown and splash to the logo, but I would like to have different materials for each ball of slime.
Is thispossible? because I can't create more than one domain thus not able to assign different materials











