Are problems usual to arise in unwrapping a subsurfed mesh? Specifically in my case, I have a mattress that I have modelled for a bed, when I try to unwrap this the first problem that arises is the message that pops up in the info header,
,
first problem: what does the message mean?
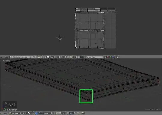
The UV layout that I have created after hours of untangling, is(the green box here marks the area with the only pattern in the entire texture) :
,
second problem: was this a proper way to uv unwrap the mesh.
Furthermore, I had created an experimental texture in GIMP which I applied to the mesh:

but the render turns out a bit stretched:

What are all these problems? How can I fix them? What is the correct way to uv unwrap and texture a subdivided mesh?



