I've been thinking of animating some dice and while most are easy to make, I'm having some trouble figuring out a way to generate a regular dodecahedron. I could hand build it but it would be potentially uneven. Would using the base of a 5 sided cylinder and then some variation on spin be the best option or is there a better way?
-
3There's an add (extra object) capable of adding that primitive. You just need the plain result or something else? – Carlo Apr 27 '17 at 20:41
3 Answers
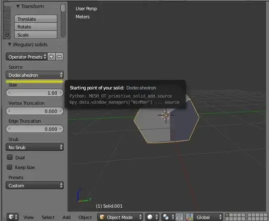
Go to User Preferences and Navigate to Add Mesh, install the Regular Solids addon and close the preferences window. Now if you hit Shift + A you should see a new menu.
UPDATE
In newer versions of blender (2.75 and up) the Regular Solids addon has been merged with the Extra Objects addon.
To create a dodecahedron go use Shift + A to Add Mesh > Math Function > Regular Solid.
Then on the toolshelf you can select Dodecahedron.
- 43,379
- 12
- 156
- 189
-
This is a fantastic add-on. It not only gives you dodecahedrons, but also octahedrons, diamonds, stars, and lots of settings for each, right below the "dodecahedron" drop-down. – M - Aug 23 '16 at 01:19
-
when i uv unwrap this and limit the angles i still get extra vertice edges which form triangles, is there a way to create this object without the extra edges? – μολὼν.λαβέ Sep 29 '17 at 19:18
If you don't want to use an addon, you can take advantage of the fact that the dodecahedron is the dual of the icosahedron.
- Add an icosphere (Add → Mesh → Icosphere) with Subdivisions at 1.
- Go into edit mode with Tab.
- Select all with A.
- Press CtrlB to Bevel until you have an approximate dodecahedron:

- Press W and select Remove Doubles. Increase the Merge Distance until the vertex triples are merged. Et voilà; you have a dodecahedron.
- 9,452
- 5
- 41
- 66
-
-
1Very useful for platonic/archimedean solids and similar things, thank you! – flawr Apr 09 '17 at 21:23
-
bang, simple quick, good. if you use adding mesh technique you have to deal with removing edges, this is sweet. – μολὼν.λαβέ Sep 29 '17 at 19:49
As @Carlo said it's available via Extra Object add on. If you want to make it from scratch though, here's how to do it.

Add an Ico Sphere and set its subdivisions to 1 in a Tool Shelf (T).

Give the object the Subsurf modifier with 1 subdivision and apply it.

Select the vertex in the center of a pentagon, go to Select-->Select similar-->Amount of connecting edges. It'll select all the vertices in the center of each pentagon.

Press X-->Dissolve Vertices to get rid of them.

Now select the whole mesh (A) and press X-->Limited Dissolve.

Increase the Max Angle value in the Limited Dissolve panel of a Tool Shelf.

- 33,368
- 17
- 91
- 171
-
Pardon me for this unrelated comment, but: how do you obtain this shading? – Ideogram Apr 11 '21 at 14:42


