I'm pulling my hair out over this bizarre issue that I'm having. If I create any text and convert it to a mesh I can successfully Boolean it against a cube. However, if I then attempt to do the same thing with a 2nd text mesh it does correctly Boolean the cube, however, it's always missing the back end of the engraved text.
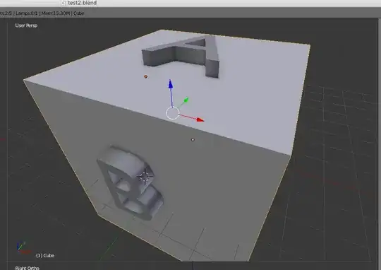
Here's a simple case where I have a cube and the letters A and B which I converted to meshes from a Text object. This is what it looks like before Booleaning:
It doesn't matter which one I do first, but which ever letter I choose it will correctly do a difference boolean. In this case I did a Boolean with the A. Now, however, if I attempt to Boolean the B it doesn't work quite right - you can see thru the back since it doesn't generate any polls. This composite image shows the correct result of the A and the incorrect result of the B:
It ONLY does this with Text that I have converted to Meshes. If I attempt to Boolean, say, a Sphere it works fine. I don't think there's anything wrong with my text meshes because like I said whichever one I do first always works, so if I did the B first it would have been correct, and then the A would have been missing the back.
I've tried all sorts of things to try and resolve this, but nothing works. I even double checked to be sure it wasn't generating flipped backfaces that were hidden. Does anyone have any ideas what may be going on here?

