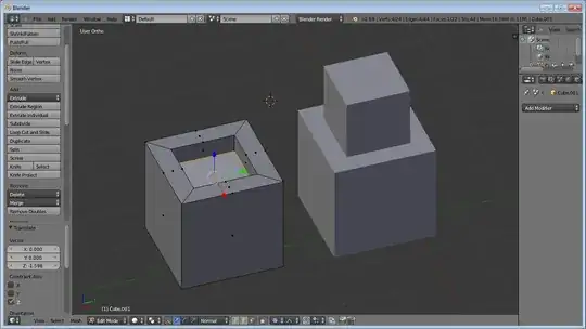
I'm trying to change the height of an inset extrusion on a block mesh, but the object is distorting when I attempt to change the height. Below is a snap of two block meshes. Each has an inset of the top face, and an extrusion of the inner face. One is up, the other down.
I can change the right object's top face (G then Z for the height), with no distortion to the cube. However when I change the left cube's lower face the entire cube distorts. I need to do small adjustments to the inner surface depth only.
Before

After

