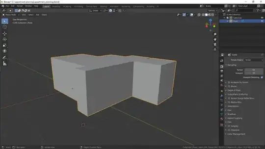
suppose I have modelled a room like that:

when I look at it from outside like in screenshot, I want the walls whose normals are not going towards my point of view to go transparent. In other words, I want to see the insides of the room so that the walls at which I am looking from outside, go transparent. see the screenshot for illustration, I have just hidden those faces
when I change my point of view, other faces have to go transparent while others become visible.
I think that must be somewhere on the surface but as always my Google skills are too bad to find out






