I'm wondering if it's possible to "imprint" a cube shape into a flat plane. if i use the boolean modifier to set a cube inside a larger cube it imprints the cube shape into the mesh. But, if I intersect a cube with a flat plane it cuts a square shape into the plane. How do I imprint the cube into a plane?
Asked
Active
Viewed 444 times
1
-
https://blender.stackexchange.com/questions/77279/projection-geometry-example/77281#77281 – Duarte Farrajota Ramos Oct 24 '19 at 22:39
1 Answers
2
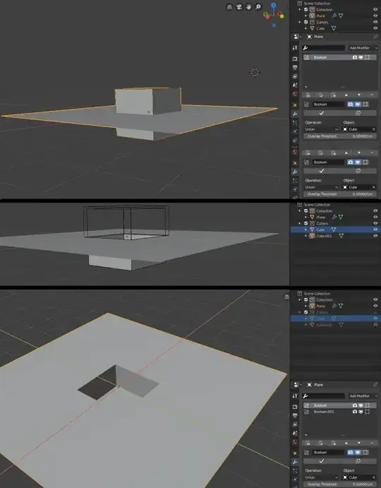
I see 2 solutions for your problem: If you want to apply your modifiers, you can extrude your plane to a big cube (bigger than the cube you want to imprint). Apply the boolean modifier, and delete the extruded faces.
If you want to keep your modifiers, you will have to create some thickness. Start with a slightly bigger cube you will add (modifier -> boolean -> union operation), then difference boolean with a modified cube (with larger part over your plane to cut the upper part of the initial cube, and dig in your plane).
Tolgan
- 135
- 2
- 11
