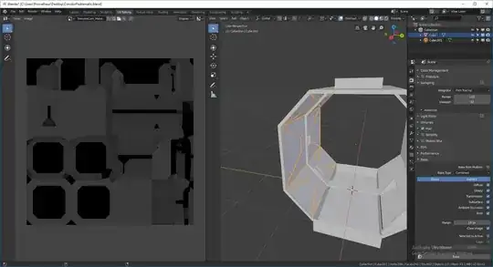
I have a corridor. The corridor is made up of 2 pieces, a side, and a body(for testing purposes). The side and the body each have one material I UV unwrapped and then made visible in the EEVEE render through the node editor. After that, I have created a new UV map, and I also created a new image with the default settings. Following that, I switched from eevee to cycles because eevee doesn't have the bake option. What followed is a messed up texture bake, and an error reading out "Circular dependency error for cube.001 . I've read that I must disconnect the nodes of materials from the tree, but I did not understand which ones. I looked through a dozen videos and forum posts but couldn't figure it out, perhaps because I am a total noob as of right now.

So I've disconnected the node that is on the right, since I thought that it is what was specified in some forums. But what is resulted(just as I suspected) is a white bake that does not contain my two textures that I tried to bake.
I am close to the right answer however I am stuck. What do I need to do so I can remove all materials and then use a single one with the baked texture on it? Thank you in advance.
Alright, I figured this out! Hell yeah! https://www.youtube.com/watch?v=9airvjDaVh4



