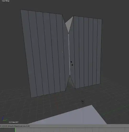
I'm trying to use proportional editing on a square with loop cuts. It worked with a different square. Now, I'm left unable to use proportional editing on the new and previous squares. I clicked the loop i wanted to scale and then attempted to use the mouse scroll to set the proportion size, but scrolling doesn't change anything. Is there something i could have changed to cause this?
This is the previous square I was able to edit.


