I'm not sure this question really belongs here, but you mention the word "astronomy", and I'm an astronomer and I have an opinion on how to add numbers with asymmetric uncertainties:
Inherent ambiguity in a solution
If you have the full probability distribution functions (PDFs) of two asymmetric distributions, they should be added by a convolution. This will give you an exact result if you can do it analytically, or — in case this isn't possible — a numerical, almost-exact result. The Monte Carlo solution that you mention belongs to the latter.
However, if you're only handed out values such as $5^{+3}_{-2}$ and $2^{+2}_{-1}$, there are infinitely many distributions which can be described by three such numbers (i.e. a central value $x_0$, an upper error $\sigma_{+}$, and a lower error $\sigma_{-}$), and hence no "correct" way to add them, neither analytically nor numerically.
Additionally, you should be aware what the "central value" actually means; does it represent the mean, the mode, or the median? All three examples are common in the literature.
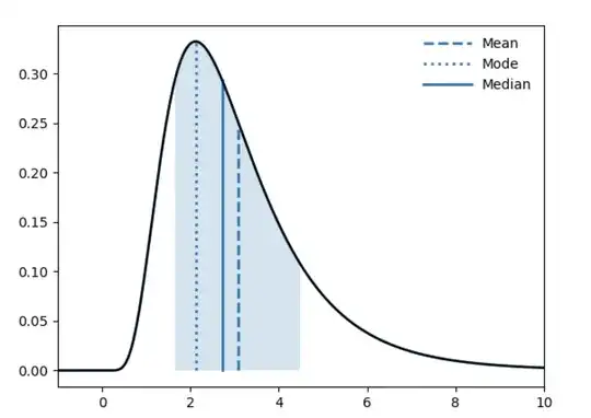
As an example, consider the distribution below.

Talking about a distribution, I think many consider the mean to be the "characteristic" value. But looking at a distribution like this, I think many will think of the peak as the characteristic value describing this distribution, i.e. the mode. On the other hand, if a confidence interval (CI) is defined as the area between the 16th and the 84th percentile (as for a normal distribution), only the median is guaranteed to lie inside the CI. Depending on your preferences, you could then describe the PDF in this example as
$3.1_{-1.4}^{+1.4}$ (mean),
$2.1_{-0.5}^{+2.4}$ (mode), or
$2.7_{-1.1}^{+1.8}$ (median).
Asymmetric errors are not Gaussian
Nevertheless, whatever you do, don't add upper and lower errors in quadrature. Despite being common in the literature, this approach has no statistical justifications, and is only correct for normal (Gaussian) distributions, which are not asymmetric. That is,
$$
5^{+3}_{-2} + 2^{+2}_{-1} \ne 7^{+\sqrt{3^2+2^2}}_{-\sqrt{2^2+1^2}}.
$$
That this is wrong, can be seen from the central limit theorem: In the limit of many distributions of the same asymmetry, the combined PDF should approach a Gaussian distribution. In contrast, errors added in quadrature never decrease in asymmetry.
An approximate solution
However, it turns out that, even if you don't know the full PDFs, there are ways too add numbers that do make… if not sense, then at least more sense than adding in quadrature.
One method, described by Barlow (2003), circumvents the problem by first transforming the asymmetric numbers to symmetric numbers in a clever way, then adding these in quadrature, then transforming back. Exactly how to do this transformation is, again, ambiguous, but it turns out that, for a wide range of different functional forms of asymmetric PDFs, this method is typically much better than just adding in quadrature in the "usual" way.
Based on this approach, I wrote an easy-to-use Python function add_asym, available on GitHub that does this, with the option of two different transformations. It is described and tested in detail in <blatant self-promotion> Laursen et al. (2019) (Appendix B) </blatant self-promotion>.
The following figure (from my paper) shows how the ratio between the upper and lower error declines, when correctly adding (i.e. convoluting) a large number (up to 25) of diverse PDFs, which are all described by a median ${x_0}_{-\sigma_{-}}^{+\sigma_{+}} = 0_{-2}^{+3}$.
Specifically, from the bottom and up, the $\color{blue}{\mathsf{blue}}$ curves show the addition of skewed Gaussians, Weibull, lognormal, Fréchet, and loglogistic distributions.

The two different transformations ($\color{green}{\mathsf{green}}$ and $\color{olive}{\mathsf{olive\text{-}ish}}$) are seen to be 1) quite consistent with each other, and 2) an acceptable match to (most of) the "true" results.
For comparison, the "usual", but wrong, method of adding errors separately in quadrature is shown in $\color{red}{\mathsf{red}}$, never departing from $\sigma_{+}/\sigma_{-}=1.5$.
Relation to astronomy… -ish
So far I've only been talking mathematics. The reason I wrote the code mentioned above is that I needed to add asymmetric uncertainties in my work with galaxies. Galaxy masses, like galaxy luminosities, galaxy radii, gas cloud sizes, city populations, forest areas, and many, many other entities in nature, are distributed highly asymmetrically.
Various scaling relations tend to make astrophysical quantities (and other quantities in nature) well described by power laws, and thus it is often better to consider the distribution of the logarithm of some quantity, although there's not always a physical justification to do this. For this reason I prefer referring to a PDF using the median, with the 16th and the 84th percentiles as the lower and upper limits for the CI, because this is same in linear and logarithmic space.