This comment is too long for a comment.
I could not find a source (yet) stating explicitly that it is a scalar quantity that is plotted, so I thought I would investigate the colors themselves for any sign of additional information.
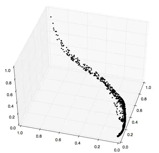
What I found was inconclusive.
From https://eventhorizontelescope.org/ I found the smaller size image https://static.projects.iq.harvard.edu/files/styles/os_files_xlarge/public/eht/files/20190410-78m-800x466.png which I've imported below in png format (lossless-compression only) then broken into r, g, b components, flattened, and then plotted in 2D (and 3D) scatter plots.
It certainly looks like some standard colormap was used to plot a image of a single scalar quantity, but something has fuzzed up the color a bit. It could be the interpolation routings used to make the graphic for public release, or some "internet color adjustment" before publication. The world of publishing color is pretty confusing.
Note, I've slimmed down the data before flattening and plotting:
n = 8
img = plt.imread(fname)[::n, ::n]



import numpy as np
import matplotlib.pyplot as plt
from mpl_toolkits.mplot3d import Axes3D
fname = '20190410-78m-800x466.png'
n = 8
img = plt.imread(fname)[::n, ::n]
rgb = np.array([x.flatten() for x in np.rollaxis(img, 2, 0)][:3])
r, g, b = rgb
rgbavg = rgb.sum(axis=0)/3.
if True:
fig = plt.figure(figsize=[10, 8]) # [12, 10]
ax = fig.add_subplot(1, 1, 1, projection='3d')
ax.plot(r, g, b, '.k')
ax.set_xlim(0, 1)
ax.set_ylim(0, 1)
ax.set_zlim(0, 1)
plt.show()
titles = ('g vs r', 'b vs g', 'r vs b', 'r vs mean', 'g vs mean', 'b vs mean')
if True:
plt.figure()
for i in range(0, 3):
plt.subplot(2, 3, i+1)
plt.plot(rgb[i%3], rgb[(i+1)%3], '.k')
plt.title(titles[i], fontsize=16)
plt.xlim(0, 1)
plt.ylim(0, 1)
for i in range(3, 6):
plt.subplot(2, 3, i+1)
plt.plot(rgbavg, rgb[i%3], '.k')
plt.title(titles[i], fontsize=16)
plt.xlim(0, 1)
plt.ylim(0, 1)
plt.show()