I'm trying to find information about this 433MHz RF module: QIACHIP
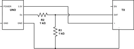
Apparently it can be connected to an Arduino with the RadioHead library, but I don't have diagrams of how to connect them togheter in order to send/recieve data, becasue the module have 4 pins (Vcc, Gnd, Dat and En). I guess Dat pin should be connected to any Arduino pin, but as I only have one module I dont wanna risk it. I have no previous experience with RF modules :-(
I have found some Youtbe video, but the language of the video is in russian, and I don't know that langauge (I even ask the owner of the chanel for subtitles).
Please, if anyone have worker whit this module before, share:
- How to connect the module with an arduino?
- A simple example of how to send a simple word (let's say: "Hello") from the transmitter to the reciever


