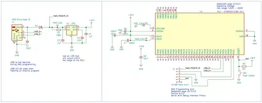
I'm trying to flash the Arduino Bootloader on a bare ATSAMD21G with STLink via SWD programming and OpenOCD.
These are the steps that I took:
- Create
*.hexfile to flash with ArduinoCore-samd repository - Connect SWD pins from ST-Link to the ATSAMD21G pins

Execute OpenOCD command
openocd -f interface/stlink-v2.cfg -c "set CHIPNAME at91samd21g18; set ENDIAN little; set CPUTAPID 0x0bc11477; source [find target/at91samdXX.cfg]" -c "init" -c "reset init" -c "load_image {/Path/To/ArduinoCore-samd/bootloaders/zero/samd21_sam_ba.hex} 0 ihex" -c "verify_image {/Path/To/ArduinoCore-samd/bootloaders/zero/samd21_sam_ba.hex} 0 ihex" -c "reset run" -c "exit"Command Line output:
Open On-Chip Debugger 0.10.0 Licensed under GNU GPL v2 For bug reports, read http://openocd.org/doc/doxygen/bugs.html Info : auto-selecting first available session transport "hla_swd". To override use 'transport select <transport>'. Info : The selected transport took over low-level target control. The results might differ compared to plain JTAG/SWD none separate adapter speed: 400 kHz Info : Unable to match requested speed 400 kHz, using 240 kHz Info : Unable to match requested speed 400 kHz, using 240 kHz Info : clock speed 240 kHz Info : STLINK v2 JTAG v17 API v2 SWIM v0 VID 0x0483 PID 0x3748 Info : using stlink api v2 Info : Target voltage: 2.922730 Info : at91samd21g18.cpu: hardware has 4 breakpoints, 2 watchpoints target halted due to debug-request, current mode: Thread xPSR: 0x61000000 pc: 0x00000f10 msp: 0x20007ffc in procedure 'reset' in procedure 'ocd_bouncer' in procedure 'ocd_process_reset' in procedure 'ocd_process_reset_inner' called at file "embedded:startup.tcl", line 248 in procedure 'at91samd21g18.cpu' called at file "embedded:startup.tcl", line 331 in procedure 'ocd_bouncer' 5824 bytes written at address 0x00000000 downloaded 5824 bytes in 0.132341s (42.976 KiB/s) target halted due to breakpoint, current mode: Thread xPSR: 0x61000000 pc: 0x2000002e msp: 0x20007ffc verified 5824 bytes in 0.481737s (11.806 KiB/s) in procedure 'reset' in procedure 'ocd_bouncer' in procedure 'ocd_process_reset' in procedure 'ocd_process_reset_inner' called at file "embedded:startup.tcl", line 248 in procedure 'at91samd21g18.cpu' called at file "embedded:startup.tcl", line 331 in procedure 'ocd_bouncer'
Really unsure what steps I am missing as it does not seem to flash the bootloader at all. I cannot detect M0 on the USB port after trying to execute the OpenOCD command. Thanks!