9

I am trying to create a watchdog timer using 555 IC and I am following this.

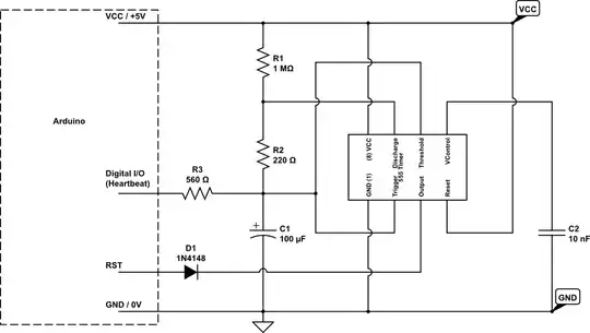
I do not understand why a 1N4148 diode is connected between the reset pin of Arduino and the output of the 555 timer.

enter image description here

As far as I understand, the reset pin of the Arduino should be high, and when it is pulled low, the Arduino resets. But why should we add a diode over here? What purpose does it serve?

EngrAbbas
  • 176
  • 1
  • 1
  • 11
bukke hari prasad
  • 159
  • 1
  • 1
  • 6
  • 1
    After reading @Majenko's answer, I can see how your schematic would not have made it obvious since it doesn't show any of the other connections on a typical Arduino. – linhartr22 Feb 09 '18 at 02:16
  • Yeah. And that was the reason, why I did not understand the use of the diode over there. – bukke hari prasad Feb 09 '18 at 04:17

1 Answers1

15

It's called a "Wired Or" arrangement.

The Arduino's RESET pin has a pullup resistor in it (10KΩ). That keeps the RESET pin normally HIGH. To invoke a reset that pin needs pulling low, and that is done from a number of sources:

  • The RESET button
  • The DTR pin (through a 100nF capacitor) of the USB interface chip
  • The 555 watchdog circuit above

The critical one there is the DTR pin. That, because it's a brief pulse with quite a high output impedance, needs the reset pin to be easy to pull down. If you connected the output of the 555 directly to RESET it would be constantly trying to pull the RESET pin up to 5V with quite a low output impedance. The DTR circuit would have no chance of overcoming it.

So by adding a diode in there you get Wired Or, using an arrangement direct from the 1950s - DRL - Diode-Resistor Logic. When the output of the 555 is HIGH the diode is reverse biased (or neutrally biased) and doesn't conduct, so the RESET pin's own resistor pulls the RESET pin up. However, when the output of the 555 is LOW the diode can then conduct (it's forward biased) and that pulls the RESET pin LOW.

Majenko
  • 105,095
  • 5
  • 79
  • 137
  • Thanks for the information @Majenko. It was really helpful. I have a small confusion. The RESET pin is not a source of voltage or current, right? So how does the RESET pin become LOW as soon as the 555 is low with the diode conducting? I mean how does current flow from the RESET pin if its not a source of current? – bukke hari prasad Feb 07 '18 at 14:47
  • 1
    Yes, it is a source of voltage and current. It is connected to +5V through a 10K resistor. Connect it to ground and (5/10,000) 5uA will flow from it to ground. – Majenko Feb 07 '18 at 14:50
  • 1
    Every pin is either a source or sink (or both) of current. It's all a matter of how much current (the output impedance) the pin can sink or source. – Majenko Feb 07 '18 at 14:51