Saga lui Ender
Seria Jocul lui Ender (titlu original Ender's Game series, denumită uneori Universul lui Ender - Enderverse sau Seria lui Ender - Ender series) este o serie de cărți science fiction aparținându-i lui Orson Scott Card. Seria a început cu nuveleta "Jocul lui Ender", dezvoltată ulterior în romanul Jocul lui Ender. La ora actuală ea cuprinde unsprezece romane (opt dintre ele traduse și în limba română) și zece povestiri. Primele două romane ale seriei, Jocul lui Ender și Vorbitor în numele morților, au câștigat premiul Hugo[1][2] și premiul Nebula[1][3], numărându-se printre cele mai influente romane science fiction ale anilor '80.

Acțiunea seriei se petrece într-un viitor în care omenirea se află în fața propriei distrugeri, cauzată de o societate agresivă cunoscută sub denumirea colocvială "gândacii". Personajul principal, Andrew "Ender" Wiggin, este unul dintre soldații copii antrenați la Școala de Luptă pentru a deveni viitorii conducători ai apărării Pământului.
Seria lui Ender
Card a scris inițial Jocul lui Ender ca povestire, dar a revenit asupra ei și a dezvoltat-o până la dimensiunile unui roman pentru a-l putea folosi pe Ender ca personaj principal în alt roman, Vorbitor în numele morților. Acțiunea acestuia se petrece la trei mii de ani după cea din Jocul lui Ender, dar, datorită călătoriei spațiale relativiste, Ender (care acum își folosește numele real, Andrew) are doar 36 de ani, având cu 25 de ani mai mult decât la sfârșitul războiului cu gândacii.
Dacă primul roman se preocupa de armate și război spațial, Vorbitor în numele morților și continuările sale, Xenocid și Copiii minții au o natură mai filozofică. Ele tratează problematica dificultății relațiilor dintre oameni și "porcușori" (sau "pequeninos"), precum și încercarea lui Andrew de a opri un alt xenocid (după cel comis fără voia lui în timpul războaielor cu gândacii).
A War of Gifts: An Ender Story a fost lansată în luna octombrie a anului 2007.[4] Acțiunea are loc în timpul primului an petrecut de Ender la Școala de Luptă.
În luna noiembrie a anului 2008 a fost lansat un preludiu la Vorbitor în numele morților, Ender in Exile, care povestește călătoria lui Ender către prima colonie și întâlnirea cu un personaj din Saga Umbrelor.
Într-un interviu acordat în luna ianuarie a anului 2011, Card a menționat posibila transpunere sub formă de roman a seriei de bandă desenată The Formic Wars: The Burning Earth, aflată în curs de apariție.[5]
Saga Umbrelor
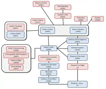
Începând cu Umbra lui Ender au fost lansate patru noi romane care relatează povestea celor lăsați în urmă de Ender - seria mai este cunoscută și sub denumirea "Cvartetul Bean". Umbra lui Ender este un roman paralel Jocului lui Ender, relatând multe evenimente similare, dar din perspectiva lui Bean, un personaj secundar al Jocului lui Ender, în timp ce Umbra Hegemonului, Umbra marionetelor și Umbra Uriașului descriu lupta pentru supremația mondială survenită după războiul cu gândacii, luptă în care sunt implicați copiii Școlii de Luptă și fratele lui Ender, Peter Wiggin. Card are în plan o continuare la Umbra Uriașului, Shadows Alive, a cărei acțiune ar urma să se petreacă după cea din Copiii minții, legând cele două serii și elucidând anumite întrebări rămase fără răspuns. În lucru se mai află și o povestire, intitulată Shadows in Flight, a cărei acțiune se petrece înaintea celei din Shadows Alive.
Romanele seriei
Până acum au apărut 6 romane în Saga lui Ender și 4 în cea a Umbrelor. Card consideră că nu există o ordine strictă în care pot fi citite, cu o singură excepție: Xenocid trebuie citită înainte de Copiii minții.[6] Cărțile pot fi citite în ordinea scrierii lor sau în cea cronologică.
Data publicării
- Jocul lui Ender (1985) - câștigătoare a premiului Nebula, 1985;[1] câștigătoare a premiului Hugo, 1986;[1] nominalizată la premiul Locus, 1986[1]
- Vorbitor în numele morților (1986) - câștigătoare a premiului Nebula, 1986;[1] câștigătoare a premiilor Hugo și Locus, 1987;[1] nominalizată la premiul Campbell, 1987[1]
- Xenocid (1991) - nominalizată la premiile Hugo și Locus, 1992[7]
- Copiii minții (1996)
- Umbra lui Ender (1999) - lista scurtă a premiului Locus, 2000[8]
- Umbra Hegemonului (2001) - lista scurtă a premiului Locus, 2002[9]
- Umbra marionetelor (2002)
- First Meetings (2002) - culegere de povestiri
- Umbra Uriașului (2005)
- A War of Gifts: An Ender Story (2007)
- Ender in Exile (2008)
- Shadows Alive (în pregătire)
Ordinea cronologică
Tetralogia inițială
- Jocul lui Ender
- Vorbitor în numele morților
- Xenocid
- Copiii minții
Cărți paralele
- Umbra lui Ender
- A War of Gifts
- Umbra Hegemonului
- Umbra marionetelor
- Umbra Uriașului
- Ender in Exile (dezvăluie elemente din acțiunea Umbrei marionetelor și Umbrei Uriașului)
- Shadows Alive (în pregătire)
Formele de guvernământ din saga lui Ender
În saga lui Ender există două forme principale de guvernare. Primul (care apare în Jocul lui Ender) este reprezentat de Hegemonie, un amestec futuristic de Fratele cel Mare din romanul 1984 și actuala formă republicană americană. Al doilea este reprezentat de un guvern interstelar, numit Congresul Stelar.
Hegemonia
După evenimentele primei invazii (înaintea Jocului lui Ender), lumea s-a unit împotriva gândacilor, formând o alianță cunoscută sub numele de Hegemonia, cuprinzând trei oficii. Hegemonia avea putere și influență doar atâta vreme cât gândacii reprezentau un pericol. După sfârșitul celei de-a Treia Invazii, Hegemonia și-a pierdut influența pe măsură ce diverse blocuri ale puterii de pe Pământ au început să concureze pentru influență și teritorii. Finalmente, Peter Wiggin a reușit să acapareze întreaga putere, devenind Hegemon, folosindu-se pentru aceasta de pseudonimul său virtual, Locke.
Congresul Stelar
Congresul Stelar s-a format la ceva vreme după colonizarea celor O Sută de Planete, în perioada de timp scursă între evenimentele din Ender in Exile și Vorbitor în numele morților. În cadrul seriei, o putere guvernamentală supergalactică de sorginte americană devine antagonistul principal în evenimentele descrise în Vorbitor în numele morților. Această putere guvernamentală se bazează pe votul membrilor consiliului, conducând prin controlarea ansiblului. Multor grupuri (religioase, naționale, etnice, etc.) li s-a garantat dezvoltarea de colonii, permițându-se să se conducă după propriile sisteme de credințe, câtă vreme acestea respectă legile promulgate de Consiliul Stelar.
Povestirile seriei
În culegerea de povestiri First Meetings și pe site-ul InterGalactic Medicine Show se pot găsi povestiri a căror acțiune se petrece în universul lui Ender. Card a promis să publice o povestire cu Ender în fiecare număr, dar de la numărul 8 nu a mai făcut acest lucru. Primele patru povestiri de pe site, "Mazer in Prison", "Pretty Boy", "Cheater" și "A Young Man with Prospects" au apărut și în antologia Orson Scott Card's InterGalactic Medicine Show. Povestirea "Ender's Stocking" apare în romanul A War of Gifts: An Ender Story, în timp ce "Ender's Homecoming" "Ender in Flight" și "The Gold Bug" au devenit parte a romanului Ender in Exile. Card are în plan și povestirea Shadows in Flight, prima din Saga Umbrelor.
First Meetings
- "Jocul lui Ender"
- "Investment Counselor"
- "The Polish Boy"
- "Teacher's Pest"
InterGalactic Medicine Show
- "Mazer in Prison"
- "Pretty Boy"
- "Cheater"
- "A Young Man with Prospects"
- "The Gold Bug"
- "Ender's Stocking"
- "Ender's Homecoming"
- "Ender in Flight"
Ordinea cronologică a povestirilor
- "Mazer in Prison"
- "The Polish Boy"
- "Teacher's Pest"
- "Pretty Boy"
- "Cheater"
- "Ender's Stocking"
- "Ender's Game"
- "Ender's Homecoming"
- "A Young Man with Prospects"
- "Ender in Flight"
- "The Gold Bug"
- "Shadows in Flight"
- "Investment Counselor"
Benzi desenate
La Marvel Comics se află în lucru o bandă desenată a cărei acțiune se petrece în universul lui Ender.
Note
- „Premiul din 1986 - câștigători și nominalizări”. Worlds Without End. Accesat în .
- „Premiul din 1987 - câștigători și nominalizări”. Worlds Without End. Accesat în .
- „Premiul din 1985 - câștigători și nominalizări”. Worlds Without End. Accesat în .
- Orson Scott Card la Fantastic Fiction
- Interview with Orson Scott Card (Author of Ender's Game) January, 2011
- Card, Orson Scott. „Întrebare: Care este ordinea 'preferată' de citire a seriei lui Ender?”. Întrebări frecvente. Hatrack.com. Accesat în .
- „Premiul din 1992 - câștigători și nominalizări”. Worlds Without End. Accesat în .
- „Premiul din 2000 - câștigători și nominalizări”. Worlds Without End. Accesat în .
- „Premiul din 2002 - câștigători și nominalizări”. Worlds Without End. Accesat în .