



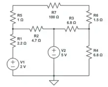
Example, find the thevenin equivalent of this circuit, treating R7 as the load.
- Simulate the circuit, displaying load voltage and current as the load is swept through a range of resistance values
- Simulate the thevenin equivalent circuit and again sweep the load voltage and current through a range of resistance values
Finding Thevenin Voltage
Open the load (resistor R7), and find the voltage across it's terminals.
R5 and R6 are dangling and can be removed.
Vth = VA - VB
VA = 2-VR1 = 2 - (2-5)*2.2/(2.2+4.7) .. voltage divider
VA = 2.9565
VB = 5-VR3 = 5 - 5*6.8/(6.8+6.8) .. voltage divider
VB = 2.5 volts
Vth = 2.9565 - 2.5 = 0.4565 volts
Can check with this simulation.
Finding Thevenin Resistance
Remove the load, zero the sources.
Redraw up and down so the parallel/serial relationships between the resistors are obvious.
Finding Norton Current
IN = Vth/Rth = 0.4565/7.3986 = 0.0617 amp
Simulating the original circuit
In the simulation, can see the computed Norton's current when the load is 0 ohms.
Can see the computed Thevenin voltage when the load is around 20 ohms which approximates an open.
Comparing with the Thevenin Equivalent
In this simulation, can see the same values, except this time the load voltage is relative to ground, so don't have to look at a drop or differences between two voltages as with the original circuit simulation.
Sweep simulation of original circuit for R7 values of 47 ranging from 0 to 20
The thevenin equivalent with the R7 load in place
Sweep simulation of the thevenin equivalent circuit for R7 values ranging from 0 to 20 ohms