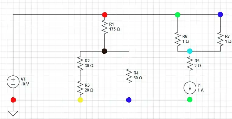
1
The top right red dot shares a node with which other dots?
2
Which dots form the ground node?
3
What is the relationship between the teal and black middle dots?