Bullets

Bullets are a gimmick used by the Gunslinger and Soldier classes. By crafting various bullet rounds and loading them into their main weapons, they can augment their abilities.

About Bullets

Each gun has a preset configuration of 1 to 6 bullet slots, and each slot can only be loaded with a specific type of bullet. The types that can be loaded and their order cannot be changed.

Bullet Types
Parabellum Rifle Cartridge Aetherial

Bullet Loader

Bullets are crafted, loaded, and unloaded through the Bullet menu, which can be accessed three ways:

  1. Through the top-left corner of the Party screen (if your class is set to Gunslinger/Soldier).
  2. Through the bottom-left corner on MC's portrait on the Classes screen (if your class is set to Gunslinger/Soldier).
  3. By selecting the desired gun on the Inventory screen. Guns that already have bullets in them will have a bullet icon on them. (Works regardless of your current class.)

Bullets that are unloaded or swapped out of a gun will be returned to your inventory.

Each gun's loadout is stored under its Bullet ID (unique to each player) and all duplicates will have the same bullets. If a gun with bullets is sold, used as weapon skill fodder, upgraded into another weapon, or otherwise lost, future copies of that gun will come loaded with its previous loadout.

Raising a weapon's level or level cap will not make its bullets disappear. If a gun undergoes a name change due to an upgrade (for example, changing Ten-Wolf Gun to Ten-Wolf Gun Sterling), any bullets left in the gun will be returned to your inventory.

On the Party screen, Estimated DMG accounts for the bullet you have equipped in the first slot. A bullet's damage is calculated based on Bullet ATK * 2. For example, a 50 ATK bullet equals 100% DMG.

In Battle

  • The main character will have a Bullet status displaying how many bullets they have left. Viewing status details will list the bullet that will be used on the next normal attack.
  • During a normal attack, each hit uses one bullet in the same sequence they are loaded in.
    • If a slot does not have a bullet loaded, that slot will use a standard 50 ATK bullet during battle.
    • You cannot attack more times than you have bullets. For example, if you have Guaranteed TAGuaranteed triple attack regardless of Triple Attack Lowered debuffs
      but only 2 Bullets, you will perform a double attack.
  • Once you run out of bullets, you will have to reload through one of three ways:
    • Skipping a normal attack turn
    • Using  Lock 'n' LoadDiscard remaining bullets and reload.
    • Through  John Doe Defender of the Peace Massive Dark damage to a foe.
      Gain Charge Bar +30%Instantly boosts Charge Bar by 30%
      Strength: 30%
      .
      Reload bullets.
      's C.A. effect
    • Reloading can fail as a result of effects like CharmedAttacks are slightly limited
      and ParalyzedCan't attack
      .
  • If the targeted enemy is defeated during a multiattack, the next enemy in that wave will be targeted by remaining attacks.
  • Charge attacks don't consume bullets and can be performed even without them.
  • Bullets are not permanently consumed on use like Secret Gear are.

Crafting Bullets

This Google Spreadsheet can be used to track the total amount of materials to craft bullets. It is protected, so make a copy of it (File > Make a copy...) on your own Google account to maintain your own updates.

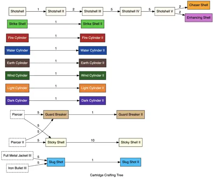
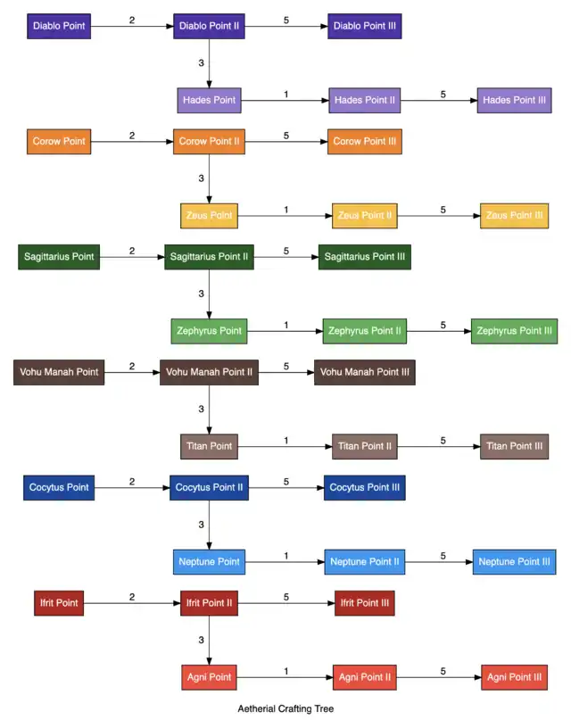
Bullet Crafting Tree

Parabellum Crafting Tree.png

Rifle Crafting Tree.png

Cartridge Crafting Tree.png

Aetherial Crafting Tree.png

Bullet List

Parabellum[edit]

Iron Bullet square.jpgIron Bullet
90 ATK
Hits all: No
Iron Bullet II square.jpgIron Bullet II
100 ATK
Hits all: No
Iron Bullet III square.jpgIron Bullet III
110 ATK
Hits all: No
ATK: 110
Iron Bullet IV square.jpgIron Bullet IV
130 ATK
Hits all: No
Iron Bullet V square.jpgIron Bullet V
150 ATK
Hits all: No
Rapid Bullet square.jpgRapid Bullet
60 ATK
Hits all: No
Chance to gain Status DoubleUp.pngDA Up (Stackable)Double attack rate is boosted (Stackable)
Duration: Indefinite
.
Rapid Bullet II square.jpgRapid Bullet II
80 ATK
Hits all: No
Chance to gain Status DoubleUp.pngDA Up (Stackable)Double attack rate is boosted (Stackable)
Duration: Indefinite
.
Rapid Bullet III square.jpgRapid Bullet III
80 ATK
Hits all: No
Chance to gain Status DoubleUp.pngDA Up (Stackable)Double attack rate is boosted (Stackable)
Duration: Indefinite
and Status TripleUp.pngTA Up (Stackable)Triple attack rate is boosted (Stackable)
Duration: Indefinite
.
Rapid Bullet IV square.jpgRapid Bullet IV
80 ATK
Hits all: No
~50 chance to gain Status DoubleUp.png?% DA Up (Stackable / Max: 40%)Double attack rate is boosted (Stackable)
Strength: ?% (Max: 40%)Duration: Indefinite
.
~50 chance to gain Status TripleUp.png?% TA Up (Stackable / Max: 30%)Triple attack rate is boosted (Stackable)
Strength: ?% (Max: 30%)Duration: Indefinite
.[1][2]
Flame Bullet square.jpgFlame Bullet
90 ATK
Hits all: No
Chance to burn a foe
Poison Bullet square.jpgPoison Bullet
90 ATK
Hits all: No
Chance to poison a foe
Sleep Bullet square.jpgSleep Bullet
70 ATK
Hits all: No
Chance to put a foe to sleep
Charm Bullet square.jpgCharm Bullet
70 ATK
Hits all: No
Chance to inflict Status Charm.pngCharmedAttacks are slightly limited
on a foe.
Shield Bullet square.jpgShield Bullet
50 ATK
Hits all: No
Chance to gain 500-damage Status Shield.pngShield (500)Next ATK received will be ineffective for a fixed amount
Strength: 500Duration: 1.5 turnsApplied during the attack phase.
On the next turn, it'll have 1 turn remaining.
.
Paralyze Bullet square.jpgParalyze Bullet
80 ATK
Hits all: No
~25% chance to inflict Status Paralyzed 1.pngParalyzedCan't attack
Duration: 0.5 turnsLocal status effectApplied during the attack phase.
On the next turn, it'll have 0 turns remaining.
on a foe.[3]
Healing Bullet square.jpgHealing Bullet
80 ATK
Hits all: No
All allies gain Status Heal.pngRefreshHP is restored on every turn
Strength: 1000 HPDuration: 1.5 turnsApplied during the attack phase.
On the next turn, it'll have 1 turn remaining.
.

Rifle[edit]

Full Metal Jacket square.jpgFull Metal Jacket
60 ATK
Hits all: No
Chance to inflict Status DefenseDownStack.pngDEF Down (Stackable)DEF is lowered (Stackable)
Duration: 180 seconds
.
Full Metal Jacket II square.jpgFull Metal Jacket II
80 ATK
Hits all: No
Chance to inflict Status DefenseDownStack.pngDEF Down (Stackable)DEF is lowered (Stackable)
Duration: 180 seconds
.
Full Metal Jacket III square.jpgFull Metal Jacket III
100 ATK
Hits all: No
Chance to inflict Status DefenseDownStack.pngDEF Down (Stackable)DEF is lowered (Stackable)
Duration: 180 seconds
.
Full Metal Jacket IV square.jpgFull Metal Jacket IV
130 ATK
Hits all: No
Chance to inflict Status DefenseDownStack.pngDEF Down (Stackable)DEF is lowered (Stackable)
Duration: 180 seconds
.
Full Metal Jacket V square.jpgFull Metal Jacket V
150 ATK
Hits all: No
95%Verification needed. chance to inflict Status DefenseDownStack.png5% DEF Down (Stackable / Max: 25%)DEF is lowered (Stackable)
Strength: 5% (Max: 25%)Duration: 180 seconds
.[4][2]
Exploder square.jpgExploder
50 ATK
Hits all: No
Chance to gain Status AttackUpStack.pngATK Up (Stackable)ATK is boosted while active (Stackable)
Duration: Indefinite
.
Chance to inflict Status DefenseDownStack.pngDEF Down (Stackable)DEF is lowered (Stackable)
Duration: 180 seconds
on foe.
Exploder II square.jpgExploder II
75 ATK
Hits all: No
Chance to gain Status AttackUpStack.pngATK Up (Stackable)ATK is boosted while active (Stackable)
Duration: Indefinite
.
Chance to inflict Status DefenseDownStack.pngDEF Down (Stackable)DEF is lowered (Stackable)
Duration: 180 seconds
on foe.
Exploder III square.jpgExploder III
105 ATK
Hits all: No
Chance to gain Status AttackUpStack.png7% ATK Up (Stackable / Max: 25%)ATK is boosted while active (Stackable)
Strength: 7% (Max: 25%)Duration: Indefinite
.
Chance to inflict Status DefenseDownStack.png10% DEF Down (Stackable / Max: 15%)DEF is lowered (Stackable)
Strength: 10% (Max: 15%)Duration: 180 seconds
on foe.
Armor Piercing square.jpgArmor Piercing
50 ATK
Hits all: No
Chance to boost critical hit rate / Possible hit to caster's double attack rate (Stackable)
Armor Piercing II square.jpgArmor Piercing II
70 ATK
Hits all: No
Chance to boost critical hit rate / Possible hit to caster's double attack rate (Stackable)
Armor Piercing III square.jpgArmor Piercing III
70 ATK
Hits all: No
Chance to boost critical hit rate / Possible hit to caster's double attack rate (Stackable)
Silver Bullet square.jpgSilver Bullet
30 ATK
Hits all: No
Chance to gain Status CB DMG Up Stack.pngC.B. DMG Up (Stackable)Chain burst DMG is boosted (Stackable)
Duration: Indefinite
.
Silver Bullet II square.jpgSilver Bullet II
50 ATK
Hits all: No
Chance to gain Status CB DMG Up Stack.pngC.B. DMG Up (Stackable)Chain burst DMG is boosted (Stackable)
Duration: Indefinite
.
Silver Bullet III square.jpgSilver Bullet III
80 ATK
Hits all: No
Gain Status CB DMG Up Stack.png10% C.B. DMG Up (Stackable / Max: 50%)Chain burst DMG is boosted (Stackable)
Strength: 10% (Max: 50%)Duration: Indefinite
.[5]
Gold Bullet square.jpgGold Bullet
80 ATK
Hits all: No
~50% chance to gain Status AttackUpStack.png10% C.A. DMG Up (Stackable / Max: 50%)Charge attack DMG is boosted (Stackable)
Strength: 10% (Max: 50%)Duration: Indefinite
.[6]
Gold Bullet II square.jpgGold Bullet II
100 ATK
Hits all: No
~70% chance to gain Status AttackUpStack.png10% C.A. DMG Up (Stackable / Max: 50%)Charge attack DMG is boosted (Stackable)
Strength: 10% (Max: 50%)Duration: Indefinite
.
Gain Status AttackUpStack.png4% C.A. DMG Cap Up (Stackable / Max: 20%)Can deal more DMG when charge attack DMG reaches a certain amount (Stackable)
Strength: 4% (Max: 20%)Duration: Indefinite
.[7][8][2]

Cartridge[edit]

Fire Cylinder square.jpgFire Cylinder
50 ATK
Hits all: Yes
Chance to inflict Status FireDEFDownStack.pngFire DEF Down (Stackable)DEF is lowered for fire DMG (Stackable)
on all foes.
Fire Cylinder II square.jpgFire Cylinder II
90 ATK
Hits all: Yes
Chance to inflict Status FireDEFDownStack.pngFire DEF Down (Stackable)DEF is lowered for fire DMG (Stackable)
on all foes.
Shotshell square.jpgShotshell
35 ATK
Hits all: Yes
Shotshell II square.jpgShotshell II
50 ATK
Hits all: Yes
Shotshell III square.jpgShotshell III
70 ATK
Hits all: Yes
Shotshell IV square.jpgShotshell IV
105 ATK
Hits all: Yes
Shotshell V square.jpgShotshell V
120 ATK
Hits all: Yes
Water Cylinder square.jpgWater Cylinder
50 ATK
Hits all: Yes
Chance to inflict Status WaterDEFDownStack.pngWater DEF Down (Stackable)DEF is lowered for water DMG (Stackable)
on all foes.
Water Cylinder II square.jpgWater Cylinder II
90 ATK
Hits all: Yes
Chance to inflict Status WaterDEFDownStack.pngWater DEF Down (Stackable)DEF is lowered for water DMG (Stackable)
on all foes.
Strike Shell square.jpgStrike Shell
90 ATK
Hits all: Yes
Self-inflict Status DefenseDownStack.pngDEF Down (Stackable)DEF is lowered (Stackable / Can't be removed)
Duration: Indefinite
.
Strike Shell II square.jpgStrike Shell II
135 ATK
Hits all: Yes
Self-inflict Status DefenseDownStack.pngDEF Down (Stackable)DEF is lowered (Stackable / Can't be removed)
Duration: Indefinite
.
Earth Cylinder square.jpgEarth Cylinder
50 ATK
Hits all: Yes
Chance to inflict Status EarthDEFDownStack.pngEarth DEF Down (Stackable)DEF is lowered for earth DMG (Stackable)
on all foes.
Earth Cylinder II square.jpgEarth Cylinder II
90 ATK
Hits all: Yes
Chance to inflict Status EarthDEFDownStack.pngEarth DEF Down (Stackable)DEF is lowered for earth DMG (Stackable)
on all foes.
Guard Breaker square.jpgGuard Breaker
50 ATK
Hits all: Yes
Possible hit to DEF for all foes (Stackable)
Guard Breaker II square.jpgGuard Breaker II
75 ATK
Hits all: Yes
Possible hit to DEF for all foes (Stackable)
Wind Cylinder square.jpgWind Cylinder
50 ATK
Hits all: Yes
Chance to inflict Status WindDEFDownStack.pngWind DEF Down (Stackable)DEF is lowered for wind DMG (Stackable)
on all foes.
Wind Cylinder II square.jpgWind Cylinder II
90 ATK
Hits all: Yes
Chance to inflict Status WindDEFDownStack.pngWind DEF Down (Stackable)DEF is lowered for wind DMG (Stackable)
on all foes.
Slug Shot square.jpgSlug Shot
200 ATK
Hits all: No
Hit to caster's DEF / Hit to caster's double attack rate (Stackable)
Slug Shot II square.jpgSlug Shot II
300 ATK
Hits all: No
Hit to caster's DEF / Hit to caster's double attack rate (Stackable)
Light Cylinder square.jpgLight Cylinder
50 ATK
Hits all: Yes
Chance to inflict Status LightDEFDownStack.pngLight DEF Down (Stackable)DEF is lowered for light DMG (Stackable)
on all foes.
Light Cylinder II square.jpgLight Cylinder II
90 ATK
Hits all: Yes
Chance to inflict Status LightDEFDownStack.pngLight DEF Down (Stackable)DEF is lowered for light DMG (Stackable)
on all foes.
Sticky Shell square.jpgSticky Shell
50 ATK
Hits all: Yes
Hit to foe's multiattack rate
Sticky Shell II square.jpgSticky Shell II
80 ATK
Hits all: Yes
Inflict Status DoubleDown.png50% DA DownDouble attack rate is lowered
Strength: 50%Duration: 180 seconds
and Status TripleDown.png50% TA DownTriple attack rate is lowered
Strength: 50%Duration: 180 seconds
on all foes.[9]
Dark Cylinder square.jpgDark Cylinder
50 ATK
Hits all: Yes
Chance to inflict Status DarkDEFDownStack.pngDark DEF Down (Stackable)DEF is lowered for dark DMG (Stackable)
on all foes.
Dark Cylinder II square.jpgDark Cylinder II
90 ATK
Hits all: Yes
Chance to inflict Status DarkDEFDownStack.pngDark DEF Down (Stackable)DEF is lowered for dark DMG (Stackable)
on all foes.
Chaiser Shell square.jpgChaser Shell
60 ATK
Hits all: Yes
~80% chance to gain Status Bonus Damage.png15% Bonus DMGDeals bonus DMG for one-foe one-ally attacks
Strength: 15%Duration: 2 turnsDoes not take effect for the following one-foe attacks in the same turn.
When placed as 1st bullet and used with Ability Open Fire.png Open FireDeal one-foe attacks until all bullets are consumed., the effect won't affect 2nd and 3rd hit but will affect 4th, 5th, and 6th.Verification needed.
.[10]
Enhancing Shell square.jpgEnhancing Shell
90 ATK
Hits all: Yes
~50% chance for each ally to gain Status DmgUp.pngSupplemental DMGDMG dealt is supplemented
Strength: 5% of foe's max HP (Damage cap: 50,000)Duration: 2.5 turnsApplied during the attack phase.
On the next turn, it'll have 2 turns remaining.
.[11][12]

Aetherial[edit]

Ifrit Point square.jpgIfrit Point
80 ATK
Hits all: No
Chance to gain Status FireATKUpStack.pngFire ATK Up (Stackable)Fire ATK is boosted (Stackable)
Duration: Indefinite
.
Ifrit Point II square.jpgIfrit Point II
100 ATK
Hits all: No
Chance to gain Status FireATKUpStack.pngFire ATK Up (Stackable)Fire ATK is boosted (Stackable)
Duration: Indefinite
.
Ifrit Point III square.jpgIfrit Point III
120 ATK
Hits all: No
Gain Status FireATKUpStack.png10% Fire ATK Up (Stackable / Max: 30%)Fire ATK is boosted (Stackable)
Strength: 10% (Max: 30%)Duration: Indefinite
.[13]
Agni Point square.jpgAgni Point
65 ATK
Hits all: No
Chance for each ally to gain Status FireATKUpStack.pngFire ATK Up (Stackable)Fire ATK is boosted (Stackable)
Duration: Indefinite
.
Agni Point II square.jpgAgni Point II
100 ATK
Hits all: No
Chance for each ally to gain Status FireATKUpStack.pngFire ATK Up (Stackable)Fire ATK is boosted (Stackable)
Duration: Indefinite
.
Agni Point III square.jpgAgni Point III
120 ATK
Hits all: No
All allies gain Status FireATKUpStack.png5% Fire ATK Up (Stackable / Max: 25%)Fire ATK is boosted (Stackable)
Strength: 5% (Max: 25%)Duration: Indefinite
.[14]
Cocytus Point square.jpg
Cocytus Point
80 ATK
Hits all: No
Chance to gain Status WaterATKUpStack.pngWater ATK Up (Stackable)Water ATK is boosted (Stackable)
Duration: Indefinite
.
Cocytus Point II square.jpgCocytus Point II
100 ATK
Hits all: No
Chance to gain Status WaterATKUpStack.pngWater ATK Up (Stackable)Water ATK is boosted (Stackable)
Duration: Indefinite
.
Cocytus Point III square.jpgCocytus Point III
120 ATK
Hits all: No
Gain Status WaterATKUpStack.png10% Water ATK Up (Stackable / Max: 30%)Water ATK is boosted (Stackable)
Strength: 10% (Max: 30%)Duration: Indefinite
.
Neptune Point square.jpgNeptune Point
65 ATK
Hits all: No
Chance for each ally to gain Status WaterATKUpStack.pngWater ATK Up (Stackable)Water ATK is boosted (Stackable)
Duration: Indefinite
.
Neptune Point II square.jpgNeptune Point II
100 ATK
Hits all: No
Chance for each ally to gain Status WaterATKUpStack.pngWater ATK Up (Stackable)Water ATK is boosted (Stackable)
Duration: Indefinite
.
Neptune Point III square.jpgNeptune Point III
120 ATK
Hits all: No
All allies gain Status WaterATKUpStack.png5% Water ATK Up (Stackable / Max: 25%)Water ATK is boosted (Stackable)
Strength: 5% (Max: 25%)Duration: Indefinite
.
Vohu Manah Point square.jpgVohu Manah Point
80 ATK
Hits all: No
Chance to gain Status EarthATKUpStack.pngEarth ATK Up (Stackable)Earth ATK is boosted (Stackable)
Duration: Indefinite
.
Vohu Manah Point II square.jpgVohu Manah Point II
100 ATK
Hits all: No
Chance to gain Status EarthATKUpStack.pngEarth ATK Up (Stackable)Earth ATK is boosted (Stackable)
Duration: Indefinite
.
Vohu Manah Point III square.jpgVohu Manah Point III
120 ATK
Hits all: No
Gain Status EarthATKUpStack.png10% Earth ATK Up (Stackable / Max: 30%)Earth ATK is boosted (Stackable)
Strength: 10% (Max: 30%)Duration: Indefinite
.[15]
Titan Point square.jpgTitan Point
65 ATK
Hits all: No
Chance for each ally to gain Status EarthATKUpStack.pngEarth ATK Up (Stackable)Earth ATK is boosted (Stackable)
Duration: Indefinite
.
Titan Point II square.jpgTitan Point II
100 ATK
Hits all: No
Chance for each ally to gain Status EarthATKUpStack.pngEarth ATK Up (Stackable)Earth ATK is boosted (Stackable)
Duration: Indefinite
.
Titan Point III square.jpgTitan Point III
120 ATK
Hits all: No
All allies gain Status EarthATKUpStack.png5% Earth ATK Up (Stackable / Max: 25%)Earth ATK is boosted (Stackable)
Strength: 5% (Max: 25%)Duration: Indefinite
.
Sagittarius Point square.jpgSagittarius Point
80 ATK
Hits all: No
Chance to gain Status WindATKUpStack.pngWind ATK Up (Stackable)Wind ATK is boosted (Stackable)
Duration: Indefinite
.
Sagittarius Point II square.jpgSagittarius Point II
100 ATK
Chance to gain Status WindATKUpStack.pngWind ATK Up (Stackable)Wind ATK is boosted (Stackable)
Duration: Indefinite
.
Sagittarius Point III square.jpgSagittarius Point III
120 ATK
Hits all: No
Gain Status WindATKUpStack.png10% Wind ATK Up (Stackable / Max: 30%)Wind ATK is boosted (Stackable)
Strength: 10% (Max: 30%)Duration: Indefinite
.
Zephyrus Point square.jpgZephyrus Point
65 ATK
Hits all: No
CChance for each ally to gain Status WindATKUpStack.pngWind ATK Up (Stackable)Wind ATK is boosted (Stackable)
Duration: Indefinite
.
Zephyrus Point II square.jpgZephyrus Point II
100 ATK
Hits all: No
Chance for each ally to gain Status WindATKUpStack.pngWind ATK Up (Stackable)Wind ATK is boosted (Stackable)
Duration: Indefinite
.
Zephyrus Point III square.jpgZephyrus Point III
120 ATK
Hits all: No
All allies gain Status WindATKUpStack.png5% Wind ATK Up (Stackable / Max: 25%)Wind ATK is boosted (Stackable)
Strength: 5% (Max: 25%)Duration: Indefinite
.
Corow Point square.jpgCorow Point
80 ATK
Hits all: No
Chance to gain Status LightATKUpStack.pngLight ATK Up (Stackable)Light ATK is boosted (Stackable)
Duration: Indefinite
.
Corow Point II square.jpgCorow Point II
100 ATK
Hits all: No
Chance to gain Status LightATKUpStack.pngLight ATK Up (Stackable)Light ATK is boosted (Stackable)
Duration: Indefinite
.
Corow Point III square.jpgCorow Point III
120 ATK
Hits all: No
Gain Status LightATKUpStack.png10% Light ATK Up (Stackable / Max: 30%)Light ATK is boosted (Stackable)
Strength: 10% (Max: 30%)Duration: Indefinite
.
Zeus Point square.jpgZeus Point
65 ATK
Hits all: No
Chance for all allies to gain Status LightATKUpStack.pngLight ATK Up (Stackable)Light ATK is boosted (Stackable)
Duration: Indefinite
.
Zeus Point II square.jpgZeus Point II
100 ATK
Hits all: No
Chance for all allies to gain Status LightATKUpStack.pngLight ATK Up (Stackable)Light ATK is boosted (Stackable)
Duration: Indefinite
.
Zeus Point III square.jpgZeus Point III
120 ATK
Hits all: No
All allies gain Status LightATKUpStack.png5% Light ATK Up (Stackable / Max: 25%)Light ATK is boosted (Stackable)
Strength: 5% (Max: 25%)Duration: Indefinite
.
Diablo Point square.jpg
Diablo Point
80 ATK
Hits all: No
Chance to gain Status DarkATKUpStack.pngDark ATK Up (Stackable)Dark ATK is boosted (Stackable)
Duration: Indefinite
.
Diablo Point II square.jpgDiablo Point II
100 ATK
Hits all: No
Chance to gain Status DarkATKUpStack.pngDark ATK Up (Stackable)Dark ATK is boosted (Stackable)
Duration: Indefinite
.
Diablo Point III square.jpgDiablo Point III
120 ATK
Hits all: No
Gain Status DarkATKUpStack.png10% Dark ATK Up (Stackable / Max: 30%)Dark ATK is boosted (Stackable)
Strength: 10% (Max: 30%)Duration: Indefinite
.
Hades Point square.jpgHades Point
65 ATK
Hits all: No
Chance for all allies to gain Status DarkATKUpStack.pngDark ATK Up (Stackable)Dark ATK is boosted (Stackable)
Duration: Indefinite
.
Hades Point II square.jpgHades Point II
100 ATK
Hits all: No
Chance for all allies to gain Status DarkATKUpStack.pngDark ATK Up (Stackable)Dark ATK is boosted (Stackable)
Duration: Indefinite
.
Hades Point III square.jpgHades Point III
120 ATK
Hits all: No
All allies gain Status DarkATKUpStack.png5% Dark ATK Up (Stackable / Max: 25%)Dark ATK is boosted (Stackable)
Strength: 5% (Max: 25%)Duration: Indefinite
.[16]

Icon Name ATK Hits All Description EMP Cost
Iron Bullet square.jpg Iron Bullet 90
Rapid Bullet square.jpg Rapid Bullet 60 Chance to gain Status DoubleUp.pngDA Up (Stackable)Double attack rate is boosted (Stackable)
Duration: Indefinite
.
Flame Bullet square.jpg Flame Bullet 90 Chance to land Burn effect to a foe
Poison Bullet square.jpg Poison Bullet 90 Chance to land Poison effect to a foe
Sleep Bullet square.jpg Sleep Bullet 70 Chance to land Sleep effect to a foe
Shield Bullet square.jpg Shield Bullet 50 Chance to gain Status Shield.pngShield (500)Next ATK received will be ineffective for a fixed amount
Strength: 500Duration: 1.5 turnsApplied during the attack phase.
On the next turn, it'll have 1 turn remaining.
.
Charm Bullet square.jpg Charm Bullet 70 Chance to inflict Status Charm.pngCharmedAttacks are slightly limited
on a foe.
Full Metal Jacket square.jpg Full Metal Jacket 60 Chance to inflict Status DefenseDownStack.pngDEF Down (Stackable)DEF is lowered (Stackable)
Duration: 180 seconds
.
Exploder square.jpg Exploder 50 Chance to gain Status AttackUpStack.pngATK Up (Stackable)ATK is boosted while active (Stackable)
Duration: Indefinite
.
Chance to inflict Status DefenseDownStack.pngDEF Down (Stackable)DEF is lowered (Stackable)
Duration: 180 seconds
on foe.
Piercer square.jpg Piercer 50 Chance to boost MC's critical hit rate and lower double attack rate (Stackable)
Silver Bullet square.jpg Silver Bullet 30 Chance to gain Status CB DMG Up Stack.pngC.B. DMG Up (Stackable)Chain burst DMG is boosted (Stackable)
Duration: Indefinite
.
Shotshell square.jpg Shotshell 35 Yes
Strike Shell square.jpg Strike Shell 90 Yes Self-inflict Status DefenseDownStack.pngDEF Down (Stackable)DEF is lowered (Stackable / Can't be removed)
Duration: Indefinite
.
Fire Cylinder square.jpg Fire Cylinder 50 Yes Chance to inflict Status FireDEFDownStack.pngFire DEF Down (Stackable)DEF is lowered for fire DMG (Stackable)
on all foes.
Water Cylinder square.jpg Water Cylinder 50 Yes Chance to inflict Status WaterDEFDownStack.pngWater DEF Down (Stackable)DEF is lowered for water DMG (Stackable)
on all foes.
Earth Cylinder square.jpg Earth Cylinder 50 Yes Chance to inflict Status EarthDEFDownStack.pngEarth DEF Down (Stackable)DEF is lowered for earth DMG (Stackable)
on all foes.
Wind Cylinder square.jpg Wind Cylinder 50 Yes Chance to inflict Status WindDEFDownStack.pngWind DEF Down (Stackable)DEF is lowered for wind DMG (Stackable)
on all foes.
Light Cylinder square.jpg Light Cylinder 50 Yes Chance to inflict Status LightDEFDownStack.pngLight DEF Down (Stackable)DEF is lowered for light DMG (Stackable)
on all foes.
Dark Cylinder square.jpg Dark Cylinder 50 Yes Chance to inflict Status DarkDEFDownStack.pngDark DEF Down (Stackable)DEF is lowered for dark DMG (Stackable)
on all foes.
Guard Breaker square.jpg Guard Breaker 50 Yes Chance to lower all foes' DEF (Stackable)
Slug Shot square.jpg Slug Shot 200 Hit to MC's double attack rate and DEF (Stackable)
Sticky Shell square.jpg Sticky Shell 50 Yes Hit to all foes' multiattack rate
Ifrit Point square.jpg Ifrit Point 80 Chance to gain Status FireATKUpStack.pngFire ATK Up (Stackable)Fire ATK is boosted (Stackable)
Duration: Indefinite
.
Cocytus Point square.jpg Cocytus Point 80 Chance to gain Status WaterATKUpStack.pngWater ATK Up (Stackable)Water ATK is boosted (Stackable)
Duration: Indefinite
.
Vohu Manah Point square.jpg Vohu Manah Point 80 Chance to gain Status EarthATKUpStack.pngEarth ATK Up (Stackable)Earth ATK is boosted (Stackable)
Duration: Indefinite
.
Sagittarius Point square.jpg Sagittarius Point 80 Chance to gain Status WindATKUpStack.pngWind ATK Up (Stackable)Wind ATK is boosted (Stackable)
Duration: Indefinite
.
Corow Point square.jpg Corow Point 80 Chance to gain Status LightATKUpStack.pngLight ATK Up (Stackable)Light ATK is boosted (Stackable)
Duration: Indefinite
.
Diablo Point square.jpg Diablo Point 80 Chance to gain Status DarkATKUpStack.pngDark ATK Up (Stackable)Dark ATK is boosted (Stackable)
Duration: Indefinite
.
Agni Point square.jpg Agni Point 65 Chance for each ally to gain Status FireATKUpStack.pngFire ATK Up (Stackable)Fire ATK is boosted (Stackable)
Duration: Indefinite
.
Neptune Point square.jpg Neptune Point 65 Chance for each ally to gain Status WaterATKUpStack.pngWater ATK Up (Stackable)Water ATK is boosted (Stackable)
Duration: Indefinite
.
Titan Point square.jpg Titan Point 65 Chance for each ally to gain Status EarthATKUpStack.pngEarth ATK Up (Stackable)Earth ATK is boosted (Stackable)
Duration: Indefinite
.
Zephyrus Point square.jpg Zephyrus Point 65 Chance for each ally to gain Status WindATKUpStack.pngWind ATK Up (Stackable)Wind ATK is boosted (Stackable)
Duration: Indefinite
.
Iron Bullet II square.jpg Iron Bullet II 100 Bullet Casting Bonus
★☆☆
Iron Bullet III square.jpg Iron Bullet III 110 Bullet Casting Bonus
★★☆
Iron Bullet IV square.jpg Iron Bullet IV 130 Bullet Casting Bonus
★★★
Iron Bullet V square.jpg Iron Bullet V 150 Bullet Casting Bonus 2
★☆☆
Rapid Bullet II square.jpg Rapid Bullet II 80 Chance to gain Status DoubleUp.pngDA Up (Stackable)Double attack rate is boosted (Stackable)
Duration: Indefinite
.
Bullet Casting Bonus
★☆☆
Rapid Bullet III square.jpg Rapid Bullet III 80 Chance to gain Status DoubleUp.pngDA Up (Stackable)Double attack rate is boosted (Stackable)
Duration: Indefinite
and Status TripleUp.pngTA Up (Stackable)Triple attack rate is boosted (Stackable)
Duration: Indefinite
.
Bullet Casting Bonus
★★☆
Rapid Bullet IV square.jpg Rapid Bullet IV 80 ~50 chance to gain Status DoubleUp.png?% DA Up (Stackable / Max: 40%)Double attack rate is boosted (Stackable)
Strength: ?% (Max: 40%)Duration: Indefinite
.
~50 chance to gain Status TripleUp.png?% TA Up (Stackable / Max: 30%)Triple attack rate is boosted (Stackable)
Strength: ?% (Max: 30%)Duration: Indefinite
.[1][2]
Bullet Casting Bonus 2
★★☆
Paralyze Bullet square.jpg Paralyze Bullet 80 ~25% chance to inflict Status Paralyzed 1.pngParalyzedCan't attack
Duration: 0.5 turnsLocal status effectApplied during the attack phase.
On the next turn, it'll have 0 turns remaining.
on a foe.[3]
Bullet Casting Bonus 2
★★★
Healing Bullet square.jpg Healing Bullet 80 All allies gain Status Heal.pngRefreshHP is restored on every turn
Strength: 1000 HPDuration: 1.5 turnsApplied during the attack phase.
On the next turn, it'll have 1 turn remaining.
.
Bullet Casting Bonus 2
★★★
Full Metal Jacket II square.jpg Full Metal Jacket II 80 Chance to inflict Status DefenseDownStack.pngDEF Down (Stackable)DEF is lowered (Stackable)
Duration: 180 seconds
.
Bullet Casting Bonus
★☆☆
Full Metal Jacket III square.jpg Full Metal Jacket III 100 Chance to inflict Status DefenseDownStack.pngDEF Down (Stackable)DEF is lowered (Stackable)
Duration: 180 seconds
.
Bullet Casting Bonus
★★☆
Full Metal Jacket IV square.jpg Full Metal Jacket IV 130 Chance to inflict Status DefenseDownStack.pngDEF Down (Stackable)DEF is lowered (Stackable)
Duration: 180 seconds
.
Bullet Casting Bonus
★★★
Full Metal Jacket V square.jpg Full Metal Jacket V 150 95%Verification needed. chance to inflict Status DefenseDownStack.png5% DEF Down (Stackable / Max: 25%)DEF is lowered (Stackable)
Strength: 5% (Max: 25%)Duration: 180 seconds
.[4][2]
Bullet Casting Bonus 2
★☆☆
Exploder II square.jpg Exploder II 75 Chance to gain Status AttackUpStack.pngATK Up (Stackable)ATK is boosted while active (Stackable)
Duration: Indefinite
.
Chance to inflict Status DefenseDownStack.pngDEF Down (Stackable)DEF is lowered (Stackable)
Duration: 180 seconds
on foe.
Bullet Casting Bonus
★☆☆
Exploder III square.jpg Exploder III 105 Chance to gain Status AttackUpStack.png7% ATK Up (Stackable / Max: 25%)ATK is boosted while active (Stackable)
Strength: 7% (Max: 25%)Duration: Indefinite
.
Chance to inflict Status DefenseDownStack.png10% DEF Down (Stackable / Max: 15%)DEF is lowered (Stackable)
Strength: 10% (Max: 15%)Duration: 180 seconds
on foe.[2]
Bullet Casting Bonus
★★☆
Piercer II square.jpg Piercer II 70 Chance to boost MC's critical hit rate and lower double attack rate (Stackable) Bullet Casting Bonus
★☆☆
Piercer III square.jpg Piercer III 70 Chance to boost MC's critical hit rate and lower double attack rate (Stackable) Bullet Casting Bonus
★★☆
Silver Bullet II square.jpg Silver Bullet II 50 Chance to gain Status CB DMG Up Stack.pngC.B. DMG Up (Stackable)Chain burst DMG is boosted (Stackable)
Duration: Indefinite
.
Bullet Casting Bonus
★☆☆
Silver Bullet III square.jpg Silver Bullet III 80 Gain Status CB DMG Up Stack.png10% C.B. DMG Up (Stackable / Max: 50%)Chain burst DMG is boosted (Stackable)
Strength: 10% (Max: 50%)Duration: Indefinite
.[5]
Bullet Casting Bonus 2
★★★
Gold Bullet square.jpg Gold Bullet 80 ~50% chance to gain Status AttackUpStack.png10% C.A. DMG Up (Stackable / Max: 50%)Charge attack DMG is boosted (Stackable)
Strength: 10% (Max: 50%)Duration: Indefinite
.[6]
Bullet Casting Bonus 2
★★☆
Gold Bullet II square.jpg Gold Bullet II 100 ~70% chance to gain Status AttackUpStack.png10% C.A. DMG Up (Stackable / Max: 50%)Charge attack DMG is boosted (Stackable)
Strength: 10% (Max: 50%)Duration: Indefinite
.
Gain Status AttackUpStack.png4% C.A. DMG Cap Up (Stackable / Max: 20%)Can deal more DMG when charge attack DMG reaches a certain amount (Stackable)
Strength: 4% (Max: 20%)Duration: Indefinite
.[7][8][2]
Bullet Casting Bonus 2
★★★
Shotshell II square.jpg Shotshell II 50 Yes Bullet Casting Bonus
★☆☆
Shotshell III square.jpg Shotshell III 70 Yes Bullet Casting Bonus
★★☆
Shotshell IV square.jpg Shotshell IV 105 Yes Bullet Casting Bonus
★★★
Shotshell V square.jpg Shotshell V 120 Yes Bullet Casting Bonus 2
★☆☆
Strike Shell II square.jpg Strike Shell II 135 Yes Self-inflict Status DefenseDownStack.pngDEF Down (Stackable)DEF is lowered (Stackable / Can't be removed)
Duration: Indefinite
.
Bullet Casting Bonus
★☆☆
Fire Cylinder II square.jpg Fire Cylinder II 90 Yes Chance to inflict Status FireDEFDownStack.pngFire DEF Down (Stackable)DEF is lowered for fire DMG (Stackable)
on all foes.
Bullet Casting Bonus
★☆☆
Water Cylinder II square.jpg Water Cylinder II 90 Yes Chance to inflict Status WaterDEFDownStack.pngWater DEF Down (Stackable)DEF is lowered for water DMG (Stackable)
on all foes.
Bullet Casting Bonus
★☆☆
Earth Cylinder II square.jpg Earth Cylinder II 90 Yes Chance to inflict Status EarthDEFDownStack.pngEarth DEF Down (Stackable)DEF is lowered for earth DMG (Stackable)
on all foes.
Bullet Casting Bonus
★☆☆
Wind Cylinder II square.jpg Wind Cylinder II 90 Yes Chance to inflict Status WindDEFDownStack.pngWind DEF Down (Stackable)DEF is lowered for wind DMG (Stackable)
on all foes.
Bullet Casting Bonus
★☆☆
Light Cylinder II square.jpg Light Cylinder II 90 Yes Chance to inflict Status LightDEFDownStack.pngLight DEF Down (Stackable)DEF is lowered for light DMG (Stackable)
on all foes.
Bullet Casting Bonus
★☆☆
Dark Cylinder II square.jpg Dark Cylinder II 90 Yes Chance to inflict Status DarkDEFDownStack.pngDark DEF Down (Stackable)DEF is lowered for dark DMG (Stackable)
on all foes.
Bullet Casting Bonus
★☆☆
Guard Breaker II square.jpg Guard Breaker II 75 Yes Chance to lower all foes' DEF (Stackable) Bullet Casting Bonus
★☆☆
Slug Shot II square.jpg Slug Shot II 300 Hit to MC's double attack rate and DEF (Stackable) Bullet Casting Bonus
★☆☆
Sticky Shell II square.jpg Sticky Shell II 80 Yes Inflict Status DoubleDown.png50% DA DownDouble attack rate is lowered
Strength: 50%Duration: 180 seconds
and Status TripleDown.png50% TA DownTriple attack rate is lowered
Strength: 50%Duration: 180 seconds
on all foes.[9]
Bullet Casting Bonus 2
★★☆
Chaiser Shell square.jpg Chaser Shell 60 Yes ~80% chance to gain Status Bonus Damage.png15% Bonus DMGDeals bonus DMG for one-foe one-ally attacks
Strength: 15%Duration: 2 turnsDoes not take effect for the following one-foe attacks in the same turn.
When placed as 1st bullet and used with Ability Open Fire.png Open FireDeal one-foe attacks until all bullets are consumed., the effect won't affect 2nd and 3rd hit but will affect 4th, 5th, and 6th.Verification needed.
.[10]
Bullet Casting Bonus 2
★★★
Enhancing Shell square.jpg Enhancing Shell 90 Yes ~50% chance for each ally to gain Status DmgUp.pngSupplemental DMGDMG dealt is supplemented
Strength: 5% of foe's max HP (Damage cap: 50,000)Duration: 2.5 turnsApplied during the attack phase.
On the next turn, it'll have 2 turns remaining.
.[11][12]
Bullet Casting Bonus 2
★★★
Ifrit Point II square.jpg Ifrit Point II 100 Chance to gain Status FireATKUpStack.pngFire ATK Up (Stackable)Fire ATK is boosted (Stackable)
Duration: Indefinite
.
Bullet Casting Bonus
★☆☆
Ifrit Point III square.jpg Ifrit Point III 120 Gain Status FireATKUpStack.png10% Fire ATK Up (Stackable / Max: 30%)Fire ATK is boosted (Stackable)
Strength: 10% (Max: 30%)Duration: Indefinite
.[13]
Bullet Casting Bonus 2
★★☆
Cocytus Point II square.jpg Cocytus Point II 100 Chance to gain Status WaterATKUpStack.pngWater ATK Up (Stackable)Water ATK is boosted (Stackable)
Duration: Indefinite
.
Bullet Casting Bonus
★☆☆
Cocytus Point III square.jpg Cocytus Point III 120 Gain Status WaterATKUpStack.png10% Water ATK Up (Stackable / Max: 30%)Water ATK is boosted (Stackable)
Strength: 10% (Max: 30%)Duration: Indefinite
.
Bullet Casting Bonus 2
★★☆
Vohu Manah Point II square.jpg Vohu Manah Point II 100 Chance to gain Status EarthATKUpStack.pngEarth ATK Up (Stackable)Earth ATK is boosted (Stackable)
Duration: Indefinite
.
Bullet Casting Bonus
★☆☆
Vohu Manah Point III square.jpg Vohu Manah Point III 120 Gain Status EarthATKUpStack.png10% Earth ATK Up (Stackable / Max: 30%)Earth ATK is boosted (Stackable)
Strength: 10% (Max: 30%)Duration: Indefinite
.[15]
Bullet Casting Bonus 2
★★☆
Sagittarius Point II square.jpg Sagittarius Point II 100 Chance to gain Status WindATKUpStack.pngWind ATK Up (Stackable)Wind ATK is boosted (Stackable)
Duration: Indefinite
.
Bullet Casting Bonus
★☆☆
Sagittarius Point III square.jpg Sagittarius Point III 120 Gain Status WindATKUpStack.png10% Wind ATK Up (Stackable / Max: 30%)Wind ATK is boosted (Stackable)
Strength: 10% (Max: 30%)Duration: Indefinite
.
Bullet Casting Bonus 2
★★☆
Corow Point II square.jpg Corow Point II 100 Chance to gain Status LightATKUpStack.pngLight ATK Up (Stackable)Light ATK is boosted (Stackable)
Duration: Indefinite
.
Bullet Casting Bonus
★☆☆
Corow Point III square.jpg Corow Point III 120 Gain Status LightATKUpStack.png10% Light ATK Up (Stackable / Max: 30%)Light ATK is boosted (Stackable)
Strength: 10% (Max: 30%)Duration: Indefinite
.
Bullet Casting Bonus 2
★★☆
Diablo Point II square.jpg Diablo Point II 100 Chance to gain Status DarkATKUpStack.pngDark ATK Up (Stackable)Dark ATK is boosted (Stackable)
Duration: Indefinite
.
Bullet Casting Bonus
★☆☆
Diablo Point III square.jpg Diablo Point III 120 Gain Status DarkATKUpStack.png10% Dark ATK Up (Stackable / Max: 30%)Dark ATK is boosted (Stackable)
Strength: 10% (Max: 30%)Duration: Indefinite
.
Bullet Casting Bonus 2
★★☆
Agni Point II square.jpg Agni Point II 100 Chance for each ally to gain Status FireATKUpStack.pngFire ATK Up (Stackable)Fire ATK is boosted (Stackable)
Duration: Indefinite
.
Bullet Casting Bonus
★☆☆
Agni Point III square.jpg Agni Point III 120 All allies gain Status FireATKUpStack.png5% Fire ATK Up (Stackable / Max: 25%)Fire ATK is boosted (Stackable)
Strength: 5% (Max: 25%)Duration: Indefinite
.[14]
Bullet Casting Bonus 2
★★★
Neptune Point II square.jpg Neptune Point II 100 Chance for each ally to gain Status WaterATKUpStack.pngWater ATK Up (Stackable)Water ATK is boosted (Stackable)
Duration: Indefinite
.
Bullet Casting Bonus
★☆☆
Neptune Point III square.jpg Neptune Point III 120 All allies gain Status WaterATKUpStack.png5% Water ATK Up (Stackable / Max: 25%)Water ATK is boosted (Stackable)
Strength: 5% (Max: 25%)Duration: Indefinite
.
Bullet Casting Bonus 2
★★★
Titan Point II square.jpg Titan Point II 100 Chance for each ally to gain Status EarthATKUpStack.pngEarth ATK Up (Stackable)Earth ATK is boosted (Stackable)
Duration: Indefinite
.
Bullet Casting Bonus
★☆☆
Titan Point III square.jpg Titan Point III 120 All allies gain Status EarthATKUpStack.png5% Earth ATK Up (Stackable / Max: 25%)Earth ATK is boosted (Stackable)
Strength: 5% (Max: 25%)Duration: Indefinite
.
Bullet Casting Bonus 2
★★★
Zephyrus Point II square.jpg Zephyrus Point II 100 Chance for each ally to gain Status WindATKUpStack.pngWind ATK Up (Stackable)Wind ATK is boosted (Stackable)
Duration: Indefinite
.
Bullet Casting Bonus
★☆☆
Zephyrus Point III square.jpg Zephyrus Point III 120 All allies gain Status WindATKUpStack.png5% Wind ATK Up (Stackable / Max: 25%)Wind ATK is boosted (Stackable)
Strength: 5% (Max: 25%)Duration: Indefinite
.
Bullet Casting Bonus 2
★★★
Zeus Point square.jpg Zeus Point 65 Chance for all allies to gain Status LightATKUpStack.pngLight ATK Up (Stackable)Light ATK is boosted (Stackable)
Duration: Indefinite
.
Bullet Casting Bonus 2
★☆☆
Zeus Point II square.jpg Zeus Point II 100 Chance for all allies to gain Status LightATKUpStack.pngLight ATK Up (Stackable)Light ATK is boosted (Stackable)
Duration: Indefinite
.
Bullet Casting Bonus 2
★★☆
Zeus Point III square.jpg Zeus Point III 120 All allies gain Status LightATKUpStack.png5% Light ATK Up (Stackable / Max: 25%)Light ATK is boosted (Stackable)
Strength: 5% (Max: 25%)Duration: Indefinite
.
Bullet Casting Bonus 2
★★★
Hades Point square.jpg Hades Point 65 Chance for all allies to gain Status DarkATKUpStack.pngDark ATK Up (Stackable)Dark ATK is boosted (Stackable)
Duration: Indefinite
.
Bullet Casting Bonus 2
★☆☆
Hades Point II square.jpg Hades Point II 100 Chance for all allies to gain Status DarkATKUpStack.pngDark ATK Up (Stackable)Dark ATK is boosted (Stackable)
Duration: Indefinite
.
Bullet Casting Bonus 2
★★☆
Hades Point III square.jpg Hades Point III 120 All allies gain Status DarkATKUpStack.png5% Dark ATK Up (Stackable / Max: 25%)Dark ATK is boosted (Stackable)
Strength: 5% (Max: 25%)Duration: Indefinite
.[16]
Bullet Casting Bonus 2
★★★

  1. 1.0 1.1 ULTZZ - Rapid Bullet IV, https://twitter.com/ULTZZ/status/1135153247784558592
  2. 2.0 2.1 2.2 2.3 2.4 2.5 2.6 Kamigame, https://kamigame.jp/グラブル/ゲーム知識/バレットまとめ.html
  3. 3.0 3.1 ULTZZ - Paralyze Bullet, https://twitter.com/ULTZZ/status/1138107390216163328
  4. 4.0 4.1 ULTZZ - Full Metal Jacket V, https://twitter.com/ULTZZ/status/1134804289451249665
  5. 5.0 5.1 ULTZZ - Silver Bullet III, https://twitter.com/ULTZZ/status/1133354019739455488
  6. 6.0 6.1 Kobito opencv - Gold Bullet, https://twitter.com/kobito_opencv/status/1133694738668765184
  7. 7.0 7.1 Kobito opencv - Gold Bullet II, https://twitter.com/kobito_opencv/status/1135107730593669120
  8. 8.0 8.1 ULTZZ - Gold Bullet II, https://twitter.com/ULTZZ/status/1135075454107377664
  9. 9.0 9.1 https://twitter.com/ULTZZ/status/1138103242812903424
  10. 10.0 10.1 https://twitter.com/ULTZZ/status/1136991472459214848
  11. 11.0 11.1 Kobito opencv - Enhancing Shell, https://twitter.com/kobito_opencv/status/1133694737414647809
  12. 12.0 12.1 ULTZZ - Enhancing Shell, https://twitter.com/ULTZZ/status/1135175211555336192
  13. 13.0 13.1 Kobito opencv - Ifrit Point III, https://twitter.com/kobito_opencv/status/1133694736064057345
  14. 14.0 14.1 Kobito opencv - Agni Point III, https://twitter.com/kobito_opencv/status/1133694734507974657
  15. 15.0 15.1 ULTZZ - Vohu Manah Point III, https://twitter.com/ULTZZ/status/1133374908036145153
  16. 16.0 16.1 ULTZZ - Hades Point III, https://twitter.com/ULTZZ/status/1133371524033929216

Gun List

Icon Name Element Slots Bullets Aetherial Cartridge Parabellum Rifle
Weapon m 1040508900.jpg Abyss Gaze Dark 5 Gun Bullet Cartridge.pngGun Bullet Cartridge.pngGun Bullet Parabellum.pngGun Bullet Parabellum.pngGun Bullet Parabellum.png 0 2 3 0
Weapon m 1040512500.jpg Acid Bolt Shooter Water 6 Gun Bullet Parabellum.pngGun Bullet Parabellum.pngGun Bullet Parabellum.pngGun Bullet Parabellum.pngGun Bullet Aetherial.pngGun Bullet Aetherial.png 2 0 4 0
Weapon m 1040504300.jpg AK-4A Earth 6 Gun Bullet Rifle.pngGun Bullet Rifle.pngGun Bullet Cartridge.pngGun Bullet Cartridge.pngGun Bullet Rifle.pngGun Bullet Parabellum.png 0 2 1 3
Weapon m 1040509600.jpg Arachne Dark 6 Gun Bullet Cartridge.pngGun Bullet Cartridge.pngGun Bullet Rifle.pngGun Bullet Rifle.pngGun Bullet Parabellum.pngGun Bullet Parabellum.png 0 2 2 2
Weapon m 1040513600.jpg Beach-Camouflage Vlisragna Earth 6 Gun Bullet Rifle.pngGun Bullet Rifle.pngGun Bullet Rifle.pngGun Bullet Rifle.pngGun Bullet Cartridge.pngGun Bullet Cartridge.png 0 2 0 4
Weapon m 1040502500.jpg Benedia Fire 6 Gun Bullet Rifle.pngGun Bullet Cartridge.pngGun Bullet Rifle.pngGun Bullet Rifle.pngGun Bullet Cartridge.pngGun Bullet Aetherial.png 1 2 0 3
Weapon m 1040500200.jpg Bird Eye Fire 5 Gun Bullet Cartridge.pngGun Bullet Cartridge.pngGun Bullet Rifle.pngGun Bullet Rifle.pngGun Bullet Rifle.png 0 2 0 3
Cerberus Order icon.jpg Cerberus Order Dark 5 Gun Bullet Cartridge.pngGun Bullet Rifle.pngGun Bullet Aetherial.pngGun Bullet Parabellum.pngGun Bullet Rifle.png 1 1 1 2
Weapon m 1040511200.jpg Clarion Water 6 Gun Bullet Aetherial.pngGun Bullet Aetherial.pngGun Bullet Aetherial.pngGun Bullet Rifle.pngGun Bullet Rifle.pngGun Bullet Rifle.png 3 0 0 3
Colossus Carbine Omega icon.jpg Colossus Carbine Omega Fire 5 Gun Bullet Aetherial.pngGun Bullet Cartridge.pngGun Bullet Rifle.pngGun Bullet Rifle.pngGun Bullet Cartridge.png 1 2 0 2
Weapon m 1040512200.jpg Commander's Sidearm Water 6 Gun Bullet Aetherial.pngGun Bullet Aetherial.pngGun Bullet Cartridge.pngGun Bullet Cartridge.pngGun Bullet Parabellum.pngGun Bullet Rifle.png 2 2 1 1
Compact Automatic Pistol icon.jpg Compact Automatic Pistol Wind 5 Gun Bullet Parabellum.pngGun Bullet Parabellum.pngGun Bullet Parabellum.pngGun Bullet Parabellum.pngGun Bullet Parabellum.png 0 0 5 0
Weapon m 1040500700.jpg Far Away Wind 6 Gun Bullet Parabellum.pngGun Bullet Parabellum.pngGun Bullet Parabellum.pngGun Bullet Parabellum.pngGun Bullet Parabellum.pngGun Bullet Parabellum.png 0 0 6 0
Weapon m 1040511600.jpg Flamma Orbis Light 6 Gun Bullet Aetherial.pngGun Bullet Aetherial.pngGun Bullet Aetherial.pngGun Bullet Aetherial.pngGun Bullet Rifle.pngGun Bullet Rifle.png 4 0 0 2
Freikugel icon.jpg Freikugel Any 6 Gun Bullet Cartridge.pngGun Bullet Parabellum.pngGun Bullet Rifle.pngGun Bullet Aetherial.pngGun Bullet Aetherial.pngGun Bullet Cartridge.png 2 2 1 1
Weapon m 1040513400.jpg Galleon's Jaw Earth 6 Gun Bullet Cartridge.pngGun Bullet Rifle.pngGun Bullet Parabellum.pngGun Bullet Parabellum.pngGun Bullet Aetherial.pngGun Bullet Aetherial.png 2 1 2 1
Weapon m 1040500000.jpg Gastraphetes Earth 5 Gun Bullet Rifle.pngGun Bullet Cartridge.pngGun Bullet Rifle.pngGun Bullet Cartridge.pngGun Bullet Parabellum.png 0 2 1 2
Gigante Launcher icon.jpg Gigante Launcher Dark 3 Gun Bullet Cartridge.pngGun Bullet Aetherial.pngGun Bullet Cartridge.png 1 2 0 0
God of a Thousand Demons icon.jpg God of a Thousand Demons Dark 5 Gun Bullet Parabellum.pngGun Bullet Parabellum.pngGun Bullet Parabellum.pngGun Bullet Parabellum.pngGun Bullet Parabellum.png 0 0 5 0
Weapon m 1040506600.jpg Golden Gun Relic Light 1 Gun Bullet Parabellum.png 0 0 1 0
Weapon m 1040512400.jpg Golden SHRIMP Spreader Light 2 Gun Bullet Cartridge.pngGun Bullet Aetherial.png 1 1 0 0
Weapon m 1040513300.jpg Gun of Eternal Splendor Fire ? ? ? ? ? ?
Weapon m 1040510300.jpg Ishtar Dark 6 Gun Bullet Cartridge.pngGun Bullet Cartridge.pngGun Bullet Cartridge.pngGun Bullet Parabellum.pngGun Bullet Parabellum.pngGun Bullet Parabellum.png 0 3 3 0
Jewel Modele icon.jpg Jewel Modele Wind 6 Gun Bullet Parabellum.pngGun Bullet Parabellum.pngGun Bullet Parabellum.pngGun Bullet Aetherial.pngGun Bullet Aetherial.pngGun Bullet Parabellum.png 2 0 4 0
Weapon m 1040510600 note.jpg John Doe Any 6 Gun Bullet Cartridge.pngGun Bullet Rifle.pngGun Bullet Parabellum.pngGun Bullet Parabellum.pngGun Bullet Aetherial.pngGun Bullet Aetherial.png 2 1 2 1
Weapon m 1040508700.jpg Jolly Starcracker Light 5 Gun Bullet Cartridge.pngGun Bullet Cartridge.pngGun Bullet Cartridge.pngGun Bullet Aetherial.pngGun Bullet Parabellum.png 1 3 1 0
Luminiera Bolt Omega icon.jpg Luminiera Bolt Omega Light 4 Gun Bullet Rifle.pngGun Bullet Rifle.pngGun Bullet Rifle.pngGun Bullet Aetherial.png 1 0 0 3
Weapon m 1040505900.jpg Meteora Water 5 Gun Bullet Rifle.pngGun Bullet Cartridge.pngGun Bullet Rifle.pngGun Bullet Aetherial.pngGun Bullet Rifle.png 1 1 0 3
Weapon m 1040510400.jpg Meteor's Light Light 5 Gun Bullet Aetherial.pngGun Bullet Aetherial.pngGun Bullet Rifle.pngGun Bullet Rifle.pngGun Bullet Rifle.png 2 0 0 3
Weapon m 1040513200.jpg Mystic Spray Gun Fire 6 Gun Bullet Cartridge.pngGun Bullet Cartridge.pngGun Bullet Aetherial.pngGun Bullet Cartridge.pngGun Bullet Cartridge.pngGun Bullet Aetherial.png 2 4 0 0
Nebuchad icon.jpg Nebuchad Dark 4 Gun Bullet Cartridge.pngGun Bullet Rifle.pngGun Bullet Parabellum.pngGun Bullet Parabellum.png 0 1 2 1
Nebuchad Aqua icon.jpg Nebuchad Aqua Water 6 Gun Bullet Cartridge.pngGun Bullet Rifle.pngGun Bullet Parabellum.pngGun Bullet Parabellum.pngGun Bullet Aetherial.pngGun Bullet Aetherial.png 2 1 2 1
Nebuchad Incendo icon.jpg Nebuchad Incendo Fire 6 Gun Bullet Cartridge.pngGun Bullet Rifle.pngGun Bullet Parabellum.pngGun Bullet Parabellum.pngGun Bullet Aetherial.pngGun Bullet Aetherial.png 2 1 2 1
Nebuchad Lumen icon.jpg Nebuchad Lumen Light 6 Gun Bullet Cartridge.pngGun Bullet Rifle.pngGun Bullet Parabellum.pngGun Bullet Parabellum.pngGun Bullet Aetherial.pngGun Bullet Aetherial.png 2 1 2 1
Nebuchad Nyx icon.jpg Nebuchad Nyx Dark 6 Gun Bullet Cartridge.pngGun Bullet Rifle.pngGun Bullet Parabellum.pngGun Bullet Parabellum.pngGun Bullet Aetherial.pngGun Bullet Aetherial.png 2 1 2 1
Nebuchad Rebirth icon.jpg Nebuchad Rebirth Dark 5 Gun Bullet Cartridge.pngGun Bullet Rifle.pngGun Bullet Parabellum.pngGun Bullet Parabellum.pngGun Bullet Aetherial.png 1 1 2 1
Nebuchad Terra icon.jpg Nebuchad Terra Earth 6 Gun Bullet Cartridge.pngGun Bullet Rifle.pngGun Bullet Parabellum.pngGun Bullet Parabellum.pngGun Bullet Aetherial.pngGun Bullet Aetherial.png 2 1 2 1
Nebuchad Ventus icon.jpg Nebuchad Ventus Wind 6 Gun Bullet Cartridge.pngGun Bullet Rifle.pngGun Bullet Parabellum.pngGun Bullet Parabellum.pngGun Bullet Aetherial.pngGun Bullet Aetherial.png 2 1 2 1
New Year Kadomatsu Gun icon.jpg New Year Kadomatsu Gun Wind 5 Gun Bullet Rifle.pngGun Bullet Rifle.pngGun Bullet Rifle.pngGun Bullet Aetherial.pngGun Bullet Aetherial.png 2 0 0 3
Weapon m 1040506300.jpg Nightmare Mobilizer Earth 5 Gun Bullet Aetherial.pngGun Bullet Rifle.pngGun Bullet Rifle.pngGun Bullet Cartridge.pngGun Bullet Cartridge.png 1 2 0 2
Weapon m 1040513500.jpg Peridot Crossbow Wind 5 Gun Bullet Aetherial.pngGun Bullet Cartridge.pngGun Bullet Aetherial.pngGun Bullet Cartridge.pngGun Bullet Aetherial.png 3 2 0 0
Phantasmas icon.jpg Phantasmas Dark 5 Gun Bullet Cartridge.pngGun Bullet Cartridge.pngGun Bullet Parabellum.pngGun Bullet Parabellum.pngGun Bullet Parabellum.png 0 2 3 0
Weapon m 1040504500.jpg Pistol of Bahamut Coda Dark 6 Gun Bullet Rifle.pngGun Bullet Rifle.pngGun Bullet Rifle.pngGun Bullet Aetherial.pngGun Bullet Aetherial.pngGun Bullet Aetherial.png 3 0 0 3
Weapon m 1040502300.jpg Pistol of Bahamut Nova Dark 5 Gun Bullet Rifle.pngGun Bullet Rifle.pngGun Bullet Rifle.pngGun Bullet Aetherial.pngGun Bullet Aetherial.png 2 0 0 3
Weapon m 1040512000.jpg Plasma Ripper Dark 4 Gun Bullet Cartridge.pngGun Bullet Cartridge.pngGun Bullet Aetherial.pngGun Bullet Aetherial.png 2 2 0 0
Weapon m 1040509200.jpg Railgun Light 6 Gun Bullet Cartridge.pngGun Bullet Cartridge.pngGun Bullet Cartridge.pngGun Bullet Cartridge.pngGun Bullet Cartridge.pngGun Bullet Cartridge.png 0 6 0 0
Weapon m 1040505700.jpg Raphael (Weapon) Light 4 Gun Bullet Parabellum.pngGun Bullet Parabellum.pngGun Bullet Parabellum.pngGun Bullet Rifle.png 0 0 3 1
Weapon m 1040511700.jpg Ray Gun Wind 6 Gun Bullet Aetherial.pngGun Bullet Aetherial.pngGun Bullet Aetherial.pngGun Bullet Parabellum.pngGun Bullet Rifle.pngGun Bullet Cartridge.png 3 1 1 1
Weapon m 1040511900.jpg Rodentius Dark 6 Gun Bullet Cartridge.pngGun Bullet Cartridge.pngGun Bullet Cartridge.pngGun Bullet Aetherial.pngGun Bullet Aetherial.pngGun Bullet Aetherial.png 3 3 0 0
Weapon m 1040508800.jpg Ruler of Fate Light 5 Gun Bullet Parabellum.pngGun Bullet Rifle.pngGun Bullet Rifle.pngGun Bullet Cartridge.pngGun Bullet Cartridge.png 0 2 1 2
Weapon m 1040509100.jpg Sephira Emerald Blaster Water 5 Gun Bullet Aetherial.pngGun Bullet Cartridge.pngGun Bullet Rifle.pngGun Bullet Cartridge.pngGun Bullet Rifle.png 1 2 0 2
Weapon m 1040510500.jpg SHRIMP Spreader Fire 4 Gun Bullet Cartridge.pngGun Bullet Aetherial.pngGun Bullet Cartridge.pngGun Bullet Aetherial.png 2 2 0 0
Weapon m 1040506500.jpg Silver Gun Relic Light 1 Gun Bullet Parabellum.png 0 0 1 0
Weapon m 1040511500.jpg Sol Flamma Light 6 Gun Bullet Aetherial.pngGun Bullet Aetherial.pngGun Bullet Aetherial.pngGun Bullet Aetherial.pngGun Bullet Rifle.pngGun Bullet Rifle.png 4 0 0 2
Spymur's Vision icon.jpg Spymur's Vision Earth 4 Gun Bullet Cartridge.pngGun Bullet Rifle.pngGun Bullet Cartridge.pngGun Bullet Rifle.png 0 2 0 2
Weapon m 1040503400.jpg Stratomizer Earth 5 Gun Bullet Cartridge.pngGun Bullet Aetherial.pngGun Bullet Cartridge.pngGun Bullet Aetherial.pngGun Bullet Rifle.png 2 2 0 1
Weapon m 1040511400.jpg Summer's Mirage Fire 5 Gun Bullet Aetherial.pngGun Bullet Rifle.pngGun Bullet Aetherial.pngGun Bullet Rifle.pngGun Bullet Aetherial.png 3 0 0 2
Weapon m 1040512100.jpg Takeminakata Light 6 Gun Bullet Cartridge.pngGun Bullet Parabellum.pngGun Bullet Rifle.pngGun Bullet Aetherial.pngGun Bullet Aetherial.pngGun Bullet Cartridge.png 2 2 1 1
Ten-Wolf Gun icon.jpg Ten-Wolf Gun Light 3 Gun Bullet Rifle.pngGun Bullet Rifle.pngGun Bullet Rifle.png 0 0 0 3
Ten-Wolf Gun Aqua icon.jpg Ten-Wolf Gun Aqua Water 5 Gun Bullet Rifle.pngGun Bullet Rifle.pngGun Bullet Rifle.pngGun Bullet Cartridge.pngGun Bullet Aetherial.png 1 1 0 3
Ten-Wolf Gun Cardinal icon.jpg Ten-Wolf Gun Cardinal Fire 6 Gun Bullet Rifle.pngGun Bullet Rifle.pngGun Bullet Rifle.pngGun Bullet Cartridge.pngGun Bullet Aetherial.pngGun Bullet Parabellum.png 1 1 1 3
Ten-Wolf Gun Cobalt icon.jpg Ten-Wolf Gun Cobalt Water 6 Gun Bullet Rifle.pngGun Bullet Rifle.pngGun Bullet Rifle.pngGun Bullet Cartridge.pngGun Bullet Aetherial.pngGun Bullet Parabellum.png 1 1 1 3
Ten-Wolf Gun Ecru icon.jpg Ten-Wolf Gun Ecru Earth 6 Gun Bullet Rifle.pngGun Bullet Rifle.pngGun Bullet Rifle.pngGun Bullet Cartridge.pngGun Bullet Aetherial.pngGun Bullet Parabellum.png 1 1 1 3
Ten-Wolf Gun Incendo icon.jpg Ten-Wolf Gun Incendo Fire 5 Gun Bullet Rifle.pngGun Bullet Rifle.pngGun Bullet Rifle.pngGun Bullet Cartridge.pngGun Bullet Aetherial.png 1 1 0 3
Ten-Wolf Gun Ivory icon.jpg Ten-Wolf Gun Ivory Light 6 Gun Bullet Rifle.pngGun Bullet Rifle.pngGun Bullet Rifle.pngGun Bullet Cartridge.pngGun Bullet Aetherial.pngGun Bullet Parabellum.png 1 1 1 3
Ten-Wolf Gun Lumen icon.jpg Ten-Wolf Gun Lumen Light 5 Gun Bullet Rifle.pngGun Bullet Rifle.pngGun Bullet Rifle.pngGun Bullet Cartridge.pngGun Bullet Aetherial.png 1 1 0 3
Ten-Wolf Gun Nyx icon.jpg Ten-Wolf Gun Nyx Dark 5 Gun Bullet Rifle.pngGun Bullet Rifle.pngGun Bullet Rifle.pngGun Bullet Cartridge.pngGun Bullet Aetherial.png 1 1 0 3
Ten-Wolf Gun Obsidian icon.jpg Ten-Wolf Gun Obsidian Dark 6 Gun Bullet Rifle.pngGun Bullet Rifle.pngGun Bullet Rifle.pngGun Bullet Cartridge.pngGun Bullet Aetherial.pngGun Bullet Parabellum.png 1 1 1 3
Ten-Wolf Gun Sage icon.jpg Ten-Wolf Gun Sage Wind 6 Gun Bullet Rifle.pngGun Bullet Rifle.pngGun Bullet Rifle.pngGun Bullet Cartridge.pngGun Bullet Aetherial.pngGun Bullet Parabellum.png 1 1 1 3
Ten-Wolf Gun Sterling icon.jpg Ten-Wolf Gun Sterling Light 4 Gun Bullet Rifle.pngGun Bullet Rifle.pngGun Bullet Rifle.pngGun Bullet Cartridge.png 0 1 0 3
Ten-Wolf Gun Terra icon.jpg Ten-Wolf Gun Terra Earth 5 Gun Bullet Rifle.pngGun Bullet Rifle.pngGun Bullet Rifle.pngGun Bullet Cartridge.pngGun Bullet Aetherial.png 1 1 0 3
Ten-Wolf Gun Ventus icon.jpg Ten-Wolf Gun Ventus Wind 5 Gun Bullet Rifle.pngGun Bullet Rifle.pngGun Bullet Rifle.pngGun Bullet Cartridge.pngGun Bullet Aetherial.png 1 1 0 3
Tiamat Bolt Omega icon.jpg Tiamat Bolt Omega Wind 4 Gun Bullet Rifle.pngGun Bullet Parabellum.pngGun Bullet Parabellum.pngGun Bullet Parabellum.png 0 0 3 1
Weapon m 1040509000.jpg Tiamat Bolt Prime Wind 5 Gun Bullet Parabellum.pngGun Bullet Rifle.pngGun Bullet Rifle.pngGun Bullet Cartridge.pngGun Bullet Cartridge.png 0 2 1 2
Tribunal Thunder icon.jpg Tribunal Thunder Earth 4 Gun Bullet Rifle.pngGun Bullet Aetherial.pngGun Bullet Rifle.pngGun Bullet Rifle.png 1 0 0 3
Weapon m 1040511300.jpg V.A.R.I.S. Wind 5 Gun Bullet Aetherial.pngGun Bullet Aetherial.pngGun Bullet Rifle.pngGun Bullet Rifle.pngGun Bullet Rifle.png 2 0 0 3
Weapon m 1040502400.jpg Vlisragna Water 4 Gun Bullet Rifle.pngGun Bullet Rifle.pngGun Bullet Rifle.pngGun Bullet Rifle.png 0 0 0 4
Weapon m 1040509400.jpg White Hawk Water 6 Gun Bullet Cartridge.pngGun Bullet Cartridge.pngGun Bullet Rifle.pngGun Bullet Rifle.pngGun Bullet Rifle.pngGun Bullet Parabellum.png 0 2 1 3
Wicked Sick Blaster icon.jpg Wicked Sick Blaster Water 5 Gun Bullet Rifle.pngGun Bullet Rifle.pngGun Bullet Cartridge.pngGun Bullet Aetherial.pngGun Bullet Rifle.png 1 1 0 3

Icon Name Element Slots Bullets Aetherial Cartridge Parabellum Rifle
Weapon m 1030501400.jpg Albacore Rifle Dark 3 Gun Bullet Aetherial.pngGun Bullet Aetherial.pngGun Bullet Aetherial.png 3 0 0 0
Weapon m 1030504600.jpg Albedo Blaster Light 3 Gun Bullet Parabellum.pngGun Bullet Rifle.pngGun Bullet Aetherial.png 1 0 1 1
Weapon m 1030502200.jpg Amber Gun Relic Earth 1 Gun Bullet Parabellum.png 0 0 1 0
Weapon m 1030599000.jpg Archangel Gun Light 1 Gun Bullet Parabellum.png 0 0 1 0
Weapon m 1030501100.jpg Arquebus Fire 2 Gun Bullet Cartridge.pngGun Bullet Aetherial.png 1 1 0 0
Weapon m 1030502700.jpg Avaritia Pistol Earth 4 Gun Bullet Parabellum.pngGun Bullet Parabellum.pngGun Bullet Rifle.pngGun Bullet Parabellum.png 0 0 3 1
Weapon m 1030503500.jpg Candy Cane Rifle Earth 3 Gun Bullet Rifle.pngGun Bullet Parabellum.pngGun Bullet Parabellum.png 0 0 2 1
Weapon m 1030501500.jpg Celeste Rifle Dark 4 Gun Bullet Cartridge.pngGun Bullet Rifle.pngGun Bullet Rifle.pngGun Bullet Cartridge.png 0 2 0 2
Weapon m 1030505700.jpg Cloudbolt Wind 3 Gun Bullet Cartridge.pngGun Bullet Cartridge.pngGun Bullet Cartridge.png 0 3 0 0
Weapon m 1030503900.jpg Colorful Crackerjack Water 4 Gun Bullet Rifle.pngGun Bullet Rifle.pngGun Bullet Rifle.pngGun Bullet Aetherial.png 1 0 0 3
Weapon m 1030505600.jpg Cork Rifle Water 3 Gun Bullet Cartridge.pngGun Bullet Cartridge.pngGun Bullet Cartridge.png 0 3 0 0
Weapon m 1030500000.jpg Crosswind Wind 3 Gun Bullet Cartridge.pngGun Bullet Cartridge.pngGun Bullet Cartridge.png 0 3 0 0
Weapon m 1030501300.jpg Custom Arquebus Fire 2 Gun Bullet Cartridge.pngGun Bullet Aetherial.png 1 1 0 0
Weapon m 1030503100.jpg Desert Arms Earth 6 Gun Bullet Rifle.pngGun Bullet Rifle.pngGun Bullet Rifle.pngGun Bullet Rifle.pngGun Bullet Rifle.pngGun Bullet Rifle.png 0 0 0 6
Weapon m 1030505000.jpg Desperation Rifle Wind 3 Gun Bullet Parabellum.pngGun Bullet Cartridge.pngGun Bullet Cartridge.png 0 2 1 0
Weapon m 1030504000.jpg Dolphin Fire 5 Gun Bullet Parabellum.pngGun Bullet Parabellum.pngGun Bullet Parabellum.pngGun Bullet Parabellum.pngGun Bullet Parabellum.png 0 0 5 0
Weapon m 1030500100.jpg Dragon Tail Fire 3 Gun Bullet Cartridge.pngGun Bullet Parabellum.pngGun Bullet Cartridge.png 0 2 1 0
Weapon m 1030503300.jpg Dreyse Earth 4 Gun Bullet Rifle.pngGun Bullet Rifle.pngGun Bullet Rifle.pngGun Bullet Rifle.png 0 0 0 4
Weapon m 1030505200.jpg Drill Shooter Earth 4 Gun Bullet Rifle.pngGun Bullet Rifle.pngGun Bullet Rifle.pngGun Bullet Rifle.png 0 0 0 4
Weapon m 1030503000.jpg Fire Piece Fire 2 Gun Bullet Cartridge.pngGun Bullet Cartridge.png 0 2 0 0
Weapon m 1030501000.jpg Fraud Fire Water 3 Gun Bullet Rifle.pngGun Bullet Cartridge.pngGun Bullet Rifle.png 0 1 0 2
Weapon m 1030505300.jpg Genius Squared Dark 3 Gun Bullet Cartridge.pngGun Bullet Cartridge.pngGun Bullet Cartridge.png 0 3 0 0
Weapon m 1030505400.jpg Goldie Dark 4 Gun Bullet Parabellum.pngGun Bullet Parabellum.pngGun Bullet Parabellum.pngGun Bullet Parabellum.png 0 0 4 0
Weapon m 1030503700.jpg Grass Musket Wind 3 Gun Bullet Rifle.pngGun Bullet Rifle.pngGun Bullet Rifle.png 0 0 0 3
Weapon m 1030504200.jpg Handy Arquebus Earth 3 Gun Bullet Cartridge.pngGun Bullet Aetherial.pngGun Bullet Parabellum.png 1 1 1 0
Weapon m 1030501600.jpg Hekatonkheir Muzzle Light 6 Gun Bullet Rifle.pngGun Bullet Parabellum.pngGun Bullet Parabellum.pngGun Bullet Rifle.pngGun Bullet Rifle.pngGun Bullet Rifle.png 0 0 2 4
Weapon m 1030504500.jpg Hunter's Rifle Dark 3 Gun Bullet Rifle.pngGun Bullet Rifle.pngGun Bullet Rifle.png 0 0 0 3
Weapon m 1030505900.jpg Iron Cannon Fire 3 Gun Bullet Cartridge.pngGun Bullet Cartridge.pngGun Bullet Cartridge.png 0 3 0 0
Weapon m 1030502100.jpg Jade Gun Relic Wind 1 Gun Bullet Parabellum.png 0 0 1 0
Weapon m 1030500600.jpg Leviathan Muzzle Water 3 Gun Bullet Rifle.pngGun Bullet Rifle.pngGun Bullet Rifle.png 0 0 0 3
Weapon m 1030506000.jpg Machine Crossbow Light 4 Gun Bullet Aetherial.pngGun Bullet Aetherial.pngGun Bullet Cartridge.pngGun Bullet Cartridge.png 2 2 0 0
Weapon m 1030505100.jpg Monochrome Crackerjack Water 4 Gun Bullet Rifle.pngGun Bullet Rifle.pngGun Bullet Rifle.pngGun Bullet Aetherial.png 1 0 0 3
Weapon m 1030502800.jpg Mysterious Shooter Fire 3 Gun Bullet Aetherial.pngGun Bullet Cartridge.pngGun Bullet Cartridge.png 1 2 0 0
Weapon m 1030505500.jpg Mythril Bolt Fire 3 Gun Bullet Parabellum.pngGun Bullet Parabellum.pngGun Bullet Parabellum.png 0 0 3 0
Weapon m 1030503800.jpg Nebuchad Replica Dark 3 Gun Bullet Cartridge.pngGun Bullet Rifle.pngGun Bullet Parabellum.png 0 1 1 1
Weapon m 1030503600.jpg Odajumoki Gun Water 2 Gun Bullet Cartridge.pngGun Bullet Cartridge.png 0 2 0 0
Weapon m 1030502400.jpg Onyx Gun Relic Dark 1 Gun Bullet Parabellum.png 0 0 1 0
Weapon m 1030502300.jpg Pearl Gun Relic Light 1 Gun Bullet Parabellum.png 0 0 1 0
Weapon m 1030501200.jpg Piercing Bolt of Midgardsormr Earth 4 Gun Bullet Parabellum.pngGun Bullet Rifle.pngGun Bullet Parabellum.pngGun Bullet Rifle.png 0 0 2 2
Weapon m 1030503200.jpg Pina Colata Pistol Dark 3 Gun Bullet Cartridge.pngGun Bullet Aetherial.pngGun Bullet Cartridge.png 1 2 0 0
Weapon m 1030502600.jpg Pistol of Bahamut Dark 4 Gun Bullet Rifle.pngGun Bullet Rifle.pngGun Bullet Rifle.pngGun Bullet Aetherial.png 1 0 0 3
Weapon m 1030502900.jpg Quarrel Water 5 Gun Bullet Rifle.pngGun Bullet Rifle.pngGun Bullet Rifle.pngGun Bullet Rifle.pngGun Bullet Rifle.png 0 0 0 5
Weapon m 1030500700.jpg Regulon Wind 4 Gun Bullet Parabellum.pngGun Bullet Parabellum.pngGun Bullet Parabellum.pngGun Bullet Parabellum.png 0 0 4 0
Weapon m 1030504300.jpg Revolvyrn Light 3 Gun Bullet Aetherial.pngGun Bullet Aetherial.pngGun Bullet Aetherial.png 3 0 0 0
Weapon m 1030501900.jpg Ruby Gun Relic Fire 1 Gun Bullet Parabellum.png 0 0 1 0
Weapon m 1030505800.jpg Samsara Dark 4 Gun Bullet Rifle.pngGun Bullet Rifle.pngGun Bullet Parabellum.pngGun Bullet Cartridge.png 0 1 1 2
Weapon m 1030502000.jpg Sapphire Gun Relic Water 1 Gun Bullet Parabellum.png 0 0 1 0
Weapon m 1030504700.jpg Sharom Carbine Dark 4 Gun Bullet Aetherial.pngGun Bullet Rifle.pngGun Bullet Rifle.pngGun Bullet Rifle.png 1 0 0 3
Weapon m 1030504900.jpg Signal Flare Fire 3 Gun Bullet Cartridge.pngGun Bullet Aetherial.pngGun Bullet Parabellum.png 1 1 1 0
Weapon m 1030501800.jpg Skirnir Water 3 Gun Bullet Aetherial.pngGun Bullet Parabellum.pngGun Bullet Aetherial.png 2 0 1 0
Weapon m 1030500300.jpg Snaphance Wind 5 Gun Bullet Parabellum.pngGun Bullet Parabellum.pngGun Bullet Parabellum.pngGun Bullet Parabellum.pngGun Bullet Parabellum.png 0 0 5 0
Weapon m 1030504400.jpg Standard Albion Bolt Wind 4 Gun Bullet Parabellum.pngGun Bullet Parabellum.pngGun Bullet Parabellum.pngGun Bullet Parabellum.png 0 0 4 0
Weapon m 1030500200.jpg Swallowtail Light 2 Gun Bullet Aetherial.pngGun Bullet Aetherial.png 2 0 0 0
Weapon m 1030500500.jpg Tiamat Bolt Wind 2 Gun Bullet Rifle.pngGun Bullet Cartridge.png 0 1 0 1
Weapon m 1030500400.jpg Torador Water 3 Gun Bullet Rifle.pngGun Bullet Rifle.pngGun Bullet Rifle.png 0 0 0 3
Weapon m 1030504100.jpg Verona Rifle Water 3 Gun Bullet Rifle.pngGun Bullet Rifle.pngGun Bullet Aetherial.png 1 0 0 2
Weapon m 1030500800.jpg Wheellock Axe Earth 4 Gun Bullet Cartridge.pngGun Bullet Cartridge.pngGun Bullet Rifle.pngGun Bullet Rifle.png 0 2 0 2
Weapon m 1030503400.jpg White Dragon Rifle Fire 3 Gun Bullet Rifle.pngGun Bullet Rifle.pngGun Bullet Rifle.png 0 0 0 3
Weapon m 1030504800.jpg Winter Wonderbow Light 3 Gun Bullet Parabellum.pngGun Bullet Parabellum.pngGun Bullet Cartridge.png 0 1 2 0

Icon Name Element Slots Bullets Aetherial Cartridge Parabellum Rifle
Weapon m 1020599000.jpg Angel Gun Light 1 Gun Bullet Parabellum.png 0 0 1 0
Weapon m 1020501400.jpg Derringer Fire 1 Gun Bullet Parabellum.png 0 0 1 0
Weapon m 1020501200.jpg Firecracker Fire 1 Gun Bullet Aetherial.png 1 0 0 0
Weapon m 1020501500.jpg Flame Bolt Fire 1 Gun Bullet Cartridge.png 0 1 0 0
Weapon m 1020500200.jpg Grenade Fire 1 Gun Bullet Cartridge.png 0 1 0 0
Weapon m 1020500900.jpg Hand Pistol Wind 2 Gun Bullet Parabellum.pngGun Bullet Parabellum.png 0 0 2 0
Weapon m 1020500500.jpg Jezail Dark 2 Gun Bullet Rifle.pngGun Bullet Rifle.png 0 0 0 2
Weapon m 1020500300.jpg Matchlock Fire 2 Gun Bullet Parabellum.pngGun Bullet Parabellum.png 0 0 2 0
Weapon m 1020500100.jpg Petronel Wind 3 Gun Bullet Parabellum.pngGun Bullet Parabellum.pngGun Bullet Parabellum.png 0 0 3 0
Weapon m 1020500600.jpg Rainbow Scale Pistol Water 3 Gun Bullet Parabellum.pngGun Bullet Aetherial.pngGun Bullet Parabellum.png 1 0 2 0
Weapon m 1020501100.jpg Ranger Pistol Earth 2 Gun Bullet Parabellum.pngGun Bullet Parabellum.png 0 0 2 0
Weapon m 1020501300.jpg Sawed-Off Shotgun Fire 1 Gun Bullet Cartridge.png 0 1 0 0
Weapon m 1020500800.jpg Self Defender Water 1 Gun Bullet Parabellum.png 0 0 1 0
Serpentine icon.jpg Serpentine Dark 3 Gun Bullet Parabellum.pngGun Bullet Parabellum.pngGun Bullet Parabellum.png 0 0 3 0
Weapon m 1020500700.jpg Shining Barrel Light 3 Gun Bullet Parabellum.pngGun Bullet Rifle.pngGun Bullet Parabellum.png 0 0 2 1
Weapon m 1020501000.jpg Straight Anchor Water 2 Gun Bullet Rifle.pngGun Bullet Rifle.png 0 0 0 2

Icon Name Element Slots Bullets Aetherial Cartridge Parabellum Rifle
Weapon m 1010500400.jpg Eagle Tears Wind 1 Gun Bullet Parabellum.png 0 0 1 0
Weapon m 1010500300.jpg Little Torpedo Water 1 Gun Bullet Cartridge.png 0 1 0 0
Weapon m 1010500000.jpg Musket Light 1 Gun Bullet Rifle.png 0 0 0 1
Weapon m 1010500100.jpg Wallock Earth 1 Gun Bullet Parabellum.png 0 0 1 0
Weapon m 1010500200.jpg Wheellock Earth 1 Gun Bullet Parabellum.png 0 0 1 0

References

This article is issued from Wiki. The text is licensed under Creative Commons - Attribution - Sharealike. Additional terms may apply for the media files.